Vademecum illustrato Deposito temporaneo rifiuti
| ID 5909 | | Visite: 307623 | Documenti Riservati Ambiente | Permalink: https://www.certifico.com/id/5909 |
Vademecum illustrato Deposito temporaneo rifiuti / Rev. 8.0 Ottobre 2024
ID 5909 | Rev. 8.0 del 23 Ottobre 2024 / Documento completo allegato
Documento illustrato allegato, sul "Deposito temporaneo" di rifiuti di cui all'Art. 183 co 1 bb) ed Art. 185 -bis D.lgs 152/2006: normativa, limiti, classificazione rifiuti, CER, modalità di stoccaggio, recipienti e imballaggi, etichettatura, organizzazione, aspetti tecnici, buone norme di comportamento, note ADR.
Il Deposito temporaneo è inteso come il raggruppamento dei rifiuti ai fini del trasporto degli stessi in un impianto di recupero o smaltimento, prima della raccolta.
Condizioni da rispettare:
- deve essere effettuato nel luogo in cui i rifiuti sono prodotti, da intendersi quale l’intera area in cui si svolge l’attività che ha determinato la produzione dei rifiuti o, per gli imprenditori agricoli, presso il sito che sia nella disponibilità giuridica della cooperativa agricola, ivi compresi i consorzi agrari, di cui gli stessi sono soci
E’ importante che gli operatori tengano presente che la nozione di “luogo di produzione” dei rifiuti non potrà essere interpretata in modo eccessivamente ampio, proprio perché questo comporterebbe una dilatazione non consentita del concetto di «deposito temporaneo», la quale potrebbe essere interpretata dalla giurisprudenza (anche e soprattutto in sede penale) come “abuso” del regime derogatorio connesso a quest’ultimo concetto.
- esclusivamente deve essere effettuato per i rifiuti soggetti a responsabilità estesa del produttore, anche di tipo volontario, il deposito preliminare alla raccolta può essere effettuato dai distributori presso i locali del proprio punto vendita
- deve essere effettuato per i rifiuti da costruzione e demolizione, nonché per le filiere di rifiuti per le quali vi sia una specifica disposizione di legge, il deposito preliminare alla raccolta può essere effettuato presso le aree di pertinenza dei punti di vendita dei relativi prodotti.
Il deposito temporaneo deve essere effettuato per categorie omogenee di rifiuti che non possono essere miscelati/mischiati/accantonati in uno stesso contenitore.
Il deposito temporaneo è mono-soggettivo, in quanto non è possibile, in caso di diverse imprese operanti nello stesso sito, la creazione di un deposito temporaneo cumulativo. In caso di deposito di rifiuti pericolosi, deve essere vietato l’accesso ad estranei.
...
Update Rev. 8.0 del 23 Ottobre 2024
Interpello ambientale 22.10.2024 - Deposito temporaneo rifiuti attività artigianali
Vademecum illustrato Deposito temporaneo rifiuti | Preview
Estratto
Indice
1. Definizione Deposito temporaneo
2. Limite temporale e volumetrico
3. Categorie omogenee di rifiuti
3.1 Classificazione dei rifiuti
3.2 Attribuzione dei Codice CER
4. Divieto miscelazione
5. Norme tecniche per la costituzione
5.1 Caratteristiche recipienti
5.2 Bacini di contenimento
6. Etichette
7. Organizzazione aree di deposito temporaneo
8. Gestione dei rifiuti in mare e in acque interne
9. Rifiuti pericolosi: dal deposito temporaneo al Trasporto in ADR
10. Figure e compiti normati nell’ADR di possibile interesse rifiuti
11. Interpelli ambientali [Update Rev. 8.0 2024]
Fonti
Disponibile acquisto Documento singolo
1. Definizione Deposito temporaneo
...
Articolo 183 comma 1
....bb) “deposito temporaneo prima della raccolta”: il raggruppamento dei rifiuti ai fini del trasporto degli stessi in un impianto di recupero e/o smaltimento, effettuato, prima della raccolta ai sensi dell’art. 185 –bis.
Art. 185 -bis Deposito temporaneo prima della raccolta
Nuovo articolo di cui al Decreto Legislativo 3 settembre 2020 n. 116
1. Il raggruppamento dei rifiuti ai fini del trasporto degli stessi in un impianto di recupero o smaltimento è effettuato come deposito temporaneo, prima della raccolta, nel rispetto delle seguenti condizioni:
a) nel luogo in cui i rifiuti sono prodotti, da intendersi quale l’intera area in cui si svolge l’attività che ha determinato la produzione dei rifiuti o, per gli imprenditori agricoli di cui all’articolo 2135 del codice civile, presso il sito che sia nella disponibilità giuridica della cooperativa agricola, ivi compresi i consorzi agrari, di cui gli stessi sono soci;
b) esclusivamente per i rifiuti soggetti a responsabilità estesa del produttore, anche di tipo volontario, il deposito preliminare alla raccolta può essere effettuato dai distributori presso i locali del proprio punto vendita;
c) per i rifiuti da costruzione e demolizione, nonché per le filiere di rifiuti per le quali vi sia una specifica disposizione di legge, il deposito preliminare alla raccolta può essere effettuato presso le aree di pertinenza dei punti di vendita dei relativi prodotti.
2. Il deposito temporaneo prima della raccolta è effettuato alle seguenti condizioni:
a) i rifiuti contenenti gli inquinanti organici persistenti di cui al regolamento (CE) 850/2004, e successive modificazioni, sono depositati nel rispetto delle norme tecniche che regolano lo stoccaggio e l’imballaggio dei rifiuti contenenti sostanze pericolose e gestiti conformemente al suddetto regolamento;
b) i rifiuti sono raccolti ed avviati alle operazioni di recupero o di smaltimento secondo una delle seguenti modalità alternative, a scelta del produttore dei rifiuti: con cadenza almeno trimestrale, indipendentemente dalle quantità in deposito; quando il quantitativo di rifiuti in deposito raggiunga complessivamente i 30 metri cubi di cui al massimo 10 metri cubi di rifiuti pericolosi. In ogni caso, allorché il quantitativo di rifiuti non superi il predetto limite all’anno, il deposito temporaneo non può avere durata superiore ad un anno;
c) i rifiuti sono raggruppati per categorie omogenee, nel rispetto delle relative norme tecniche, nonché, per i rifiuti pericolosi, nel rispetto delle norme che disciplinano il deposito delle sostanze pericolose in essi contenute;
d) nel rispetto delle norme che disciplinano l’imballaggio e l’etichettatura delle sostanze pericolose.
3. Il deposito temporaneo prima della raccolta è effettuato alle condizioni di cui ai commi 1 e 2 e non necessita di autorizzazione da parte dell’autorità competente.
Il Deposito temporaneo è inteso come il raggruppamento dei rifiuti ai fini del trasporto degli stessi in un impianto di recupero o smaltimento, prima della raccolta.
Condizioni da rispettare:
- deve essere effettuato nel luogo in cui i rifiuti sono prodotti, da intendersi quale l’intera area in cui si svolge l’attività che ha determinato la produzione dei rifiuti o, per gli imprenditori agricoli, presso il sito che sia nella disponibilità giuridica della cooperativa agricola, ivi compresi i consorzi agrari, di cui gli stessi sono soci
E’ importante che gli operatori tengano presente che la nozione di “luogo di produzione” dei rifiuti non potrà essere interpretata in modo eccessivamente ampio, proprio perché questo comporterebbe una dilatazione non consentita del concetto di «deposito temporaneo», la quale potrebbe essere interpretata dalla giurisprudenza (anche e soprattutto in sede penale) come “abuso” del regime derogatorio connesso a quest’ultimo concetto.
- esclusivamente deve essere effettuato per i rifiuti soggetti a responsabilità estesa del produttore, anche di tipo volontario, il deposito preliminare alla raccolta può essere effettuato dai distributori presso i locali del proprio punto vendita
- deve essere effettuato per i rifiuti da costruzione e demolizione, nonché per le filiere di rifiuti per le quali vi sia una specifica disposizione di legge, il deposito preliminare alla raccolta può essere effettuato presso le aree di pertinenza dei punti di vendita dei relativi prodotti.
Il deposito temporaneo deve essere effettuato per categorie omogenee di rifiuti che non possono essere miscelati/mischiati/accantonati in uno stesso contenitore.
Il deposito temporaneo è mono-soggettivo, in quanto non è possibile, in caso di diverse imprese operanti nello stesso sito, la creazione di un deposito temporaneo cumulativo. In caso di deposito di rifiuti pericolosi, deve essere vietato l’accesso ad estranei.
Fig. 1 - Condizioni Deposito temporaneo di rifiuti
1. Limite temporale e volumetrico
Il deposito temporaneo ha un limite temporale che deve essere osservato prima dello smaltimento (il deposito temporaneo non può avere durata superiore ad un anno) in relazione però anche a limiti volumetrici di rifiuti che si possono accantonare.
Il limite volumetrico ed il limite temporale, da non superare affinchè il deposito temporaneo non si configuri come deposito incontrollato o stoccaggio, sono alternativi.
Il produttore ha due possibilità, a seconda delle proprie esigenze:
1) raggruppare in deposito temporaneo all'interno del proprio luogo di produzione un quantitativo illimitato di rifiuti pericolosi provvedendo alla raccolta e all'avvio alle operazioni di recupero o di smaltimento entro il termine massimo di tre mesi;
2) raggruppare in deposito temporaneo all'interno del proprio luogo di produzione un quantitativo massimo di 30 metri cubi di rifiuti, di cui al massimo 10 metri cubi di rifiuti pericolosi, avviandoli alle operazioni di recupero o di smaltimento al raggiungimento del limite massimo anche se ciò avviene dopo più di tre mesi; tuttavia, anche se non si è raggiunto il quantitativo massimo, il termine di giacenza non può superare mai un anno.
...
Fig. 4 - Deposito temporaneo corretto
Deposito temporaneo effettuato in maniera corretta:
- Rifiuti separati per codice CER
- Ogni rifiuto provvisto di etichettatura riportante le caratteristiche del rifiuto HP, il quantitativo e il codice CER
- Rifiuti liquidi: Bacini di contenimento
....
Sentenza Corte di Cassazione 19 marzo 2015 n. 11492
Rifiuti - Deposito temporaneo ex art. 183 lettera bb) D.Lgs. 152/2006 - categorie omogenee - Nozione - Coincidenza con classificazione CER - Sussiste - Rilevanza per gestione illecita ex art. 256 c. 1 D.Lgs. 152/2006 - Sussiste
La Suprema Corte ha sancito con sentenza 19 marzo 2015 n. 11492 che: “le categorie, comprese quelle di cui alla lettera bb), non sono identificabili sic et simpliciter con la classificazione di cui all’art. 184 del DLgs n. 152/06 (rifiuti urbani e speciali, pericolosi e non pericolosi), ma ne costituiscono specificazione, precisa individuazione tecnica (connotata da apposito CER), si che anche l’omogeneità delle stesse deve essere verificata nei medesimi termini”.
Nel caso di specie si trattava di una enorme quantità di rifiuti composto da materie varie rocce, scorie di cemento, bancali, miscele bituminose, pneumatici, etc) ammassate alla rinfusa e senza alcuna distinzione.
E’ stata esclusa la tesi difensiva del deposito temporaneo, di cui all’art. 183 lett. bb) del D.Lgs. 152/2006 che richiede che lo stesso si effettuato (tra l’altro) per categorie omogenee, nel caso di specie non ravvisabili.
Per deposito controllato o temporaneo si intende, infatti, ogni raggruppamento di rifiuti, effettuato prima della raccolta, nel luogo in cui sono stati prodotti, solo quando siano presenti precise condizioni relative alla quantità e qualità dei rifiuti, al tempo di giacenza, alla organizzazione tipologica del materiale ed al rispetto delle norme tecniche elencate nel D.Lgs. 152/2006.
In difetto, anche di uno solo dei requisiti menzionati, il deposito viene considerato:
deposito preliminare, se il collocamento di rifiuti è prodromico ad una operazione di smaltimento che, in assenza di autorizzazione o comunicazione è sanzionato penalmente dal D.Lgs. 152/2006 art. 256 c.1 messa in riserva, se il materiale è in attesa di essere avviato a operazioni di recupero che, trattandosi di fase di gestione dei rifiuti, richiede il titolo autorizzativo la cui mancanza integra il reato previsto dal D.Lgs. 152/2006 art. 256 c.1
deposito incontrollato o abbandono, quando i rifiuti non siano destinati a operazioni di smaltimento o di recupero. Tale condotta è sanzionata come illecito amministrativo se posta in essere da un privato e come reato contravvenzionale se tenuta da un responsabile di ente o impresa.
I Giudici, non ravvisando la presenza di categorie omogenee in termini di CER, hanno confermato la condanna dell’imputato per il reato di gestione illecita di rifiuti ex art. 256 c. 1 D.Lgs. 152/2006, specificamente il reato di deposito preliminare di rifiuti non autorizzato dando atto che il collocamento dei rifiuti, alla rinfusa, era prodromico ad attività di smaltimento.
...
3.1. Classificazione dei rifiuti
La classificazione dei rifiuti e' effettuata dal produttore assegnando ad essi il competente codice CER.
La classificazione CER si basa su un criterio misto che tiene conto dei seguenti elementi:
- processo di produzione che ha generato il rifiuto;
- tipologia merceologica del prodotto a fine vita (es. veicoli fuori uso, batterie, cosmetici scaduti, ecc…);
- contenuto di sostanze pericolose specificamente o genericamente nominate.
...
Articolo 184 Classificazione
1. Ai fini dell’attuazione della parte quarta del presente decreto i rifiuti sono classificati, secondo l’origine, in rifiuti urbani e rifiuti speciali e, secondo le caratteristiche di pericolosità, in rifiuti pericolosi e rifiuti non pericolosi.
2. Sono rifiuti urbani i rifiuti di cui all’art. 183, comma 1, lettera b -ter).
3. Sono rifiuti speciali:
a) i rifiuti prodotti nell’ambito delle attività agricole, agroindustriali e della silvicoltura, ai sensi e per gli effetti dell’art. 2135 del codice civile, e della pesca;
b) i rifiuti prodotti dalle attività di costruzione e demolizione, nonché i rifiuti che derivano dalle attività di scavo, fermo restando quanto disposto dall’art. 184 -bis;
c) i rifiuti prodotti nell’ambito delle lavorazioni industriali se diversi da quelli di cui al comma 2;
d) i rifiuti prodotti nell’ambito delle lavorazioni artigianali se diversi da quelli di cui al comma 2;
e) i rifiuti prodotti nell’ambito delle attività commerciali se diversi da quelli di cui al comma 2;
f) i rifiuti prodotti nell’ambito delle attività di servizio se diversi da quelli di cui al comma 2;
g) i rifiuti derivanti dall’attività di recupero e smaltimento di rifiuti, i fanghi prodotti dalla potabilizzazione e da altri trattamenti delle acque e dalla depurazione delle acque reflue, nonché i rifiuti da abbattimento di fumi, dalle fosse settiche e dalle reti fognarie;
h) i rifiuti derivanti da attività sanitarie se diversi da quelli all’art. 183, comma 1, lettera b -ter);
i) i veicoli fuori uso.
4. Sono rifiuti pericolosi quelli che recano le caratteristiche di cui all’allegato I della parte quarta del presente decreto.
5. L’elenco dei rifiuti di cui all’allegato D alla parte quarta del presente decreto include i rifiuti pericolosi e tiene conto dell’origine e della composizione dei rifiuti e, ove necessario, dei valori limite di concentrazione delle sostanze pericolose. Esso è vincolante per quanto concerne la determinazione dei rifiuti da considerare pericolosi. L’inclusione di una sostanza o di un oggetto nell’elenco non significa che esso sia un rifiuto in tutti i casi, ferma restando la definizione di cui all’art. 183. La corretta attribuzione dei Codici dei rifiuti e delle caratteristiche di pericolo dei rifiuti è effettuata dal produttore sulla base delle Linee guida redatte, entro il 31 dicembre 2020, dal Sistema nazionale per la protezione e la ricerca ambientale ed approvate con decreto del Ministero dell’ambiente e della tutela del territorio e del mare, sentita la Conferenza permanente per i rapporti tra lo Stato, le Regioni e le Province autonome di Trento e Bolzano. Il Ministero dell’ambiente e della tutela del territorio e del mare notifica immediatamente alla Commissione europea i casi di cui all’art. 7 della direttiva 2008/98/CE e fornisce alla stessa tutte le informazioni pertinenti.
5 -bis. Con uno o più decreti del Ministro della difesa, di concerto con il Ministro dell’ambiente e della tutela del territorio e del mare, con il Ministro della salute, con il Ministro delle infrastrutture e dei trasporti e con il Ministro dell’economia e delle finanze, sono disciplinate, nel rispetto delle norme dell’Unione europea e del presente decreto legislativo, le speciali procedure per la gestione, lo stoccaggio, la custodia, nonché per l’autorizzazione e i nulla osta all’esercizio degli impianti per il trattamento dei rifiuti prodotti dai sistemi d’arma, dai mezzi, dai materiali e dalle infrastrutture direttamente destinati alla difesa militare ed alla sicurezza nazionale, così come individuati con decreto del Ministro della difesa, compresi quelli per il trattamento e lo smaltimento delle acque reflue navali e oleose di sentina delle navi militari da guerra, delle navi militari ausiliarie e del naviglio dell’Arma dei carabinieri, del Corpo della Guardia di Finanza e del Corpo delle Capitanerie di porto - Guardia costiera iscritti nel quadro e nei ruoli speciali del naviglio militare dello Stato.
5 -bis .1. Presso ciascun poligono militare delle Forze armate è tenuto, sotto la responsabilità del comandante, il registro delle attività a fuoco. Nel registro sono annotati, immediatamente dopo la conclusione di ciascuna attività:
a) l’arma o il sistema d’arma utilizzati;
b) il munizionamento utilizzato;
c) la data dello sparo e i luoghi di partenza e di arrivo dei proiettili.
5 -bis .2. Il registro di cui al comma 5 -bis .1 è conservato per almeno dieci anni dalla data dell’ultima annotazione. Lo stesso è esibito agli organi di vigilanza e di controllo ambientali e di sicurezza e igiene del lavoro, su richiesta degli stessi, per gli accertamenti di rispettiva competenza.
5 -bis .3. Entro trenta giorni dal termine del periodo esercitativo, il direttore del poligono avvia le attività finalizzate al recupero dei residuati del munizionamento impiegato. Tali attività devono concludersi entro centottanta giorni al fine di assicurare i successivi adempimenti previsti dagli articoli 1 e seguenti del decreto del Ministro della difesa 22 ottobre 2009, pubblicato nella Gazzetta Ufficiale n. 87 del 15 aprile 2010.
5 -ter. La declassificazione da rifiuto pericoloso a rifiuto non pericoloso non può essere ottenuta attraverso una diluizione o una miscelazione del rifiuto che comporti una riduzione delle concentrazioni iniziali di sostanze pericolose sotto le soglie che definiscono il carattere pericoloso del rifiuto.
5 -quater. L’obbligo di etichettatura dei rifiuti pericolosi di cui all’art. 193 e l’obbligo di tenuta dei registri di cui all’art. 190 non si applicano alle frazioni separate di rifiuti pericolosi prodotti da nuclei domestici fino a che siano accettate per la raccolta, lo smaltimento o il recupero da un ente o un’impresa che abbiano ottenuto l’autorizzazione o siano registrate in conformità agli articoli 208, 212, 214 e 216....
...
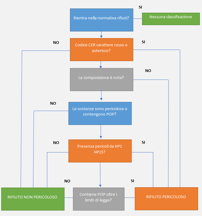
Fig. 5 - Classificazione Rifiuto
...
4. Divieto miscelazione
E’ sempre vietato miscelare rifiuti pericolosi aventi differenti caratteristiche di pericolosità o rifiuti pericolosi con rifiuti non pericolosi per non impedire, sia tecnicamente che economicamente, il recupero dei rifiuti oppure al fine di impedire la diluizione delle sostanze pericolose in essi contenute e quindi declassificare il rifiuto.
Articolo 187 Miscelazione rifiuiti
1. E’ vietato miscelare rifiuti pericolosi aventi differenti caratteristiche di pericolosità ovvero rifiuti pericolosi con rifiuti non pericolosi.
La miscelazione comprende la diluizione di sostanze pericolose.
2. In deroga al comma 1, la miscelazione dei rifiuti pericolosi che non presentino la stessa caratteristica di pericolosità, tra loro o con altri rifiuti, sostanze o materiali, può essere autorizzata ai sensi degli articoli 208, 209 e 211 a condizione che:
a) siano rispettate le condizioni di cui all'articolo 177, comma 4, e l'impatto negativo della gestione dei rifiuti sulla salute umana e sull'ambiente non risulti accresciuto;
b) l'operazione di miscelazione sia effettuata da un ente o da un'impresa che ha ottenuto un'autorizzazione ai sensi degli articoli 208, 209 e 211;
c) l'operazione di miscelazione sia conforme alle migliori tecniche disponibili di cui all'articoli 183, comma 1, lettera nn).
2-bis. Gli effetti delle autorizzazioni in essere relative all'esercizio degli impianti di recupero o di smaltimento di rifiuti che prevedono la miscelazione di rifiuti speciali, consentita ai sensi del presente articolo e dell'allegato G alla parte quarta del presente decreto, nei testi vigenti prima della data di entrata in vigore del decreto legislativo 3 dicembre 2010, n. 205, restano in vigore fino alla revisione delle autorizzazioni medesime.
3. Fatta salva l'applicazione delle sanzioni specifiche ed in particolare di quelle di cui all'articolo 256, comma 5, chiunque viola il divieto di cui al comma 1 è tenuto a procedere a proprie spese alla separazione dei rifiuti miscelati, qualora sia tecnicamente ed economicamente possibile e nel rispetto di quanto previsto dall'articolo 177, comma 4.
3-bis. Le miscelazioni non vietate in base al presente articolo non sono sottoposte ad autorizzazione e, anche se effettuate da enti o imprese autorizzati ai sensi degli articoli 208, 209 e 211, non possono essere sottoposte a prescrizioni o limitazioni diverse od ulteriori rispetto a quelle previste per legge.
...
5.1 Caratteristiche recipienti
Deliberazione del Comitato Interministeriale del 27 Luglio 1984 punto 4.1
I recipienti, fissi e mobili, comprese le vasche ed i bacini, destinati a contenere rifiuti tossici e nocivi devono possedere adeguati requisiti di resistenza in relazione alle proprietà chimico fisiche ed alle caratteristiche di pericolosità dei rifiuti contenuti.
Prevedere eventuali contenitori/imballaggi omologati ADR se il trasporto di rifiuti sarà assoggettato a trasporto in colli di merci pericolose ADR, già eventualmente ascrivibile da analisi e SDS. (vedi anche cap. 9)
Fig. 6 - Esempi recipienti per rifiuti
...
5.1 Bacini di contenimento
Fig. 8 - Esempi di bacini di contenimento
...
6. Etichette
Allo scopo di rendere nota, durante lo stoccaggio provvisorio, la natura e la pericolosità dei rifiuti, i recipienti, fissi e mobili, devono essere opportunamente contrassegnati con etichette o targhe, apposte sui recipienti stessi o collocate nelle aree di stoccaggio; detti contrassegni devono essere ben visibili per dimensioni e collocazione.
Deliberazione del Comitato Interministeriale del 27 Luglio 1984 punto 4.1.3
Art. 185 -bis comma 2 lett. d)
d) nel rispetto delle norme che disciplinano l’imballaggio e l’etichettatura delle sostanze pericolose.
Etichetta Rifiuti pericolosi (CLP)
Regolamento (CE) N. 1272/2008 del Parlamento europeo e del Consiglio del 16 dicembre 2008 relativo alla classificazione, all'etichettatura e all'imballaggio delle sostanze e delle miscele che modifica e abroga le direttive 67/548/CEE e 1999/45/CE e che reca modifica al regolamento (CE) n. 1907/2006.
Ogni contenitore deve essere provvisto di etichettatura e si ritiene che nell’etichetta di un rifiuto sia necessario riportare:
...
Fig. 9 - Esempio Etichetta Rifiuto con campi
Fig. 10 - Esempio Etichetta Filtri e stracci imbevuti di olio
...
Con la Circolare MATTM Prot.n.1912/ALBO/PRES del 2 ottobre 2007 sono stabilite, le dimensioni della targa “R” per i colli e veicoli:
Fig. 11 - Dimensioni “Targa R” sui Colli
...
7. Organizzazione aree di deposito temporaneo
Se il deposito è realizzato all’esterno, è buona prassi proteggere i contenitori con idonee tettoie al fine di evitare l’irraggiamento diretto dei contenitori (con conseguente rischio di surriscaldamento e formazione di prodotti gassosi), nonché l’accumulo di acqua piovana nei bacini di contenimento; in ogni caso, occorre verificare periodicamente e dopo intense piogge lo stato dei bacini di contenimento.
Fig. 11 - Tettoia deposito temporaneo
...
In caso di deposito di rifiuti liquidi, dovrà essere presente, nelle immediate vicinanze, un apposito kit di emergenza antispandimento, costituito da materiale assorbente idoneo a raccogliere gli eventuali spanti; tale materiale, dopo essere stato utilizzato per assorbire gli spanti, dovrà essere smaltito anch’esso come rifiuto; se il deposito di rifiuti si trova in prossimità di tombini di raccolta delle acque meteoriche, sarà opportuno prevedere la presenza di copri tombini da utilizzare in caso di spanto accidentale.
Fig. 13 - Kit antispandimento
....
8. Gestione dei rifiuti in mare e in acque interne
Pubblicata nella GU n.134 del 10.06.2022 la Legge 17 maggio 2022 n. 60, Disposizioni per il recupero dei rifiuti in mare e nelle acque interne e per la promozione dell'economia circolare ("legge SalvaMare"), avente l’obiettivo di contribuire al risanamento dell’ecosistema marino e alla promozione dell’economia circolare, nonché alla sensibilizzazione della collettività per la diffusione di modelli comportamentali virtuosi volti alla prevenzione dell’abbandono dei rifiuti in mare, nei laghi, nei fiumi e nelle lagune e alla corretta gestione dei rifiuti medesimi.
Modalità di gestione dei rifiuti accidentalmente pescati
(Art. 2 Legge 17 maggio 2022 n. 60)
I rifiuti accidentalmente pescati sono equiparati ai rifiuti delle navi (ai sensi dell’articolo 2, primo comma, punto 3), della direttiva (UE) 2019/883) e sono conferiti separatamente all’impianto portuale di raccolta.
Per tali attività non è necessaria l’iscrizione all’Albo nazionale gestori ambientali, di cui all’articolo 212 del decreto legislativo 3 aprile 2006, n. 152.
Il comandante della nave o il conducente del natante che approda in un porto conferisce i rifiuti accidentalmente pescati in mare all’impianto portuale di raccolta, di cui all’articolo 4 del decreto legislativo 8 novembre 2021, n. 197.
Nel caso di ormeggio di un’imbarcazione in aree non comprese nella competenza territoriale di un’Autorità di sistema portuale, i comuni territorialmente competenti, nell’ambito della gestione dei rifiuti urbani, dispongono, ai sensi dell’articolo 198 del decreto legislativo 3 aprile 2006, n. 152, che i rifiuti siano conferiti ad apposite strutture di raccolta, anche temporanee, allestite in prossimità degli ormeggi.
Il comandante della nave o il conducente del natante che approda in un piccolo porto non commerciale, che è caratterizzato soltanto da un traffico sporadico o scarso di imbarcazioni da diporto, conferisce i rifiuti accidentalmente pescati agli impianti portuali di raccolta integrati nel sistema comunale di gestione dei rifiuti.
Il conferimento dei rifiuti accidentalmente pescati all’impianto portuale di raccolta, previa pesatura degli stessi all’atto del conferimento, è gratuito per il conferente e si configura quale deposito temporaneo ai sensi dell’articolo 183, comma 1, lettera bb), del decreto legislativo 3 aprile 2006, n. 152, e alle condizioni previste dall’articolo 185-bis del decreto legislativo 3 aprile 2006, n. 152.
Figura 21 - Art. 2 Legge 17 maggio 2022 n. 60
[...]
9. Rifiuti pericolosi: dal deposito temporaneo al Trasporto in ADR
La classificazione del rifiuto in ADR è responsabilità dello speditore, che dovrà attenersi ai metodi di classificazione del rifiuto, secondo i criteri dell’ADR per le soluzioni e miscele al quali il rifiuto è equiparato.
...
10. Figure e obblighi normati nell’ADR di possibile interesse rifiuti
Nell’ADR sono normate e stabiliti gli obblighi per determinate figure, che potrebbero indentificarsi in quelle responsabili della costituzione del deposito temporaneo dei rifiuti, per quei rifiuti che dovranno essere gestiti e avviati al trasporto ADR, e che già in fase di preparazione devono essere conformi all’ADR per quanto concerne in particolare gli imballaggi che devono essere omologati ADR, capacità riempimento, etichettature, ecc. Per tali figure, se del caso, è prevista formazione inerente l'ADR. A seguire gli obblighi per alcune figure d'interesse. Porre attenzione.
1.4.3.1.1.
Nell'ambito dell'1.4.1, il caricatore ha in particolare i seguenti obblighi:
a) consegnare al trasportatore merci pericolose solo se queste sono autorizzate al trasporto conformemente all'ADR;
b) verificare, durante la consegna al trasporto di merci pericolose imballate o di imballaggi vuoti non ripuliti, se l'imballaggio è danneggiato. Egli non deve presentare al trasporto un collo il cui imballaggio è danneggiato, in particolare se non è più a tenuta, e se c'è perdita o possibilità di perdita della materia pericolosa, se non quando il danno è stato riparato; ciò vale anche per gli imballaggi vuoti non ripuliti;
c) osservare le condizioni relative al carico e alla movimentazione;
d) osservare le disposizioni relative alle etichette, ai marchi e alla segnaletica arancione conformemente al capitolo 5.3, dopo aver caricato merci pericolose in un contenitore;
e) osservare, quando carica i colli, i divieti di carico in comune, tenendo conto delle merci pericolose già presenti nel veicolo o nel grande contenitore, come pure le disposizioni concernenti la separazione dalle derrate alimentari, da altri oggetti di consumo o da alimenti per animali.
1.4.3.1.2.
Il caricatore può tuttavia, nel caso dell'1.4.3.1.1 a), d) ed e), confidare sulle informazioni e sui dati che gli siano stati messi a disposizione dagli altri operatori.
Nell'ambito dell'1.4.1, l'imballatore deve in particolare osservare:
a) le disposizioni relative alle condizioni d'imballaggio, alle condizioni d'imballaggio in comune e
b) quando prepara i colli ai fini del trasporto, le disposizioni concernenti i marchi e le etichette di pericolo sui colli.
Nell'ambito dell'1.4.1, il riempitore ha in particolare i seguenti obblighi:
a) assicurarsi prima del riempimento delle cisterne che queste ed i loro equipaggiamenti siano in buono stato tecnico;
b) assicurarsi che la data specificata per il prossimo controllo [ADR 2023] per i veicoli-cisterna, veicoli-batteria, cisterne smontabili, CGEM, cisterne mobili e contenitori-cisterna non sia stata superata;
c) riempire le cisterne solo con le merci pericolose autorizzate al trasporto in queste cisterne;
d) rispettare, durante il riempimento della cisterna, le disposizioni relative alle merci pericolose in compartimenti contigui;
e) rispettare, durante il riempimento della cisterna, il grado di riempimento massimo ammissibile o la massa massima ammissibile del contento per litro di capacità per la materia di riempimento;
f) verificare, dopo il riempimento della cisterna, che tutte le chiusure siano in posizione di chiusura e che non ci siano perdite;
....
...
Fonti:
- D.Lgs 152/2006 Norme in materia ambientale (G.U. n. 88 del 14 aprile 2006)
- Sentenza Corte di Cassazione 19 marzo 2015 n. 11492
- Deliberazione del Comitato Interministeriale del 27 Luglio 1984
- Decreto 12.06.2002 n. 161 - Regolamento attuativo degli articoli 31 e 33 del decreto legislativo 5 febbraio 1997, n. 22, relativo all'individuazione dei rifiuti pericolosi che è possibile ammettere alle procedure semplificate (GU n. 177 del 30 luglio 2002)
- Decreto 5 aprile 2006, n. 186 - Regolamento recante modifiche al decreto ministeriale 5 febbraio 1998 «Individuazione dei rifiuti non pericolosi sottoposti alle procedure semplificate di recupero, ai sensi degli articoli 31 e 33 del decreto legislativo 5 febbraio 1997, n. 22. (GU n. 115 del 19 maggio 2006)
- Regolamento (CE) N. 1272/2008 del Parlamento europeo e del Consiglio del 16 dicembre 2008 relativo alla classificazione, all'etichettatura e all'imballaggio delle sostanze e delle miscele che modifica e abroga le direttive 67/548/CEE e 1999/45/CE e che reca modifica al regolamento (CE) n. 1907/2006.
- Circolare MATTM Prot.n.1912/ALBO/PRES del 2 ottobre 2007
- ADR 2023
Elaborato: Certifico S.r.l - IT
Abbonati: Ambiente/Sicurezza-Ambiente/3RED/Full/Full plus
Pag.: 45
Rev.: 8.0 2024
@Copia autorizzata Abbonati
Matrice Revisioni
| Rev. | Data | Oggetto | Autore |
| 8.0 | 23.10.2024 |
Aggiunto al cap. 11 “Interpelli ambientali”: |
Certifico Srl |
| 7.0 | 23.07.2024 |
Aggiunto al cap. 11 "Interpelli ambentali" |
Certifico Srl |
| 6.0 | 14.02.2024 |
Aggiunto al cap. 11 “Interpelli ambientali”: |
Certifico Srl |
| 5.0 | 10.02.2023 |
Aggiunto: cap. 11 “Interpelli ambientali” |
Certifico Srl |
| 4.0 | 21.06.2022 |
Legge 17 maggio 2022 n. 60 |
Certifico Srl |
| 3.0 | 14.09.2020 | Certifico Srl | |
| 2.0 | 21.07.2020 |
Legge 17 luglio 2020 n. 77. Abrogazione dell’articolo 113 bis del decreto-legge 17 marzo 2020, n. 18, convertito, con modificazioni, dalla legge 24 aprile 2020, n. 27, in materia di limiti quantitativi e temporali del deposito temporaneo di rifiuti. |
Certifico Srl |
| 1.0 | 02.05.2020 |
Modificato par. 2 “Limite temporale e volumetrico”: |
Certifico Srl |
| 0.0 | 05.04.2018 | -- | Certifico Srl |
Acquisto Documento singolo Store
Collegati
Vademecum Gestione rifiuti in azienda
Bacini di contenimento: Normativa e dimensionamento
Responsabile Tecnico Rifiuti
ebook Direttiva 2008/98/CE "Direttiva quadro rifiuti"
Gestione Rifiuti ospedalieri a rischio infettivo

























