Sorveglianza radiometrica: panoramica disciplina
| ID 4639 | | Visite: 52677 | Documenti Riservati Sicurezza | Permalink: https://www.certifico.com/id/4639 |
Sorveglianza radiometrica: panoramica disciplina
ID 4639 | 18.09.2017 / Documento allegato completo
Per sorveglianza radiometrica si intende l’insieme delle azioni che un’azienda svolge allo scopo di individuare sorgenti o materiali radiocontaminati che possono finire impropriamente tra i materiali trattati, nonché allo scopo di gestire eventuali ritrovamenti.
Attenzione! Vedi Vademecum sorveglianza radiometrica - NEW 2023
In Italia a seguito di un grave caso di fusione accidentale di due sorgenti radioattive in una acciaieria di Brescia e dopo altri casi meno gravi la Regione Lombardia ha ritenuto necessario un provvedimento che concretizzasse l’obbligo della sorveglianza radiometrica sui rottami.
E’ stata quindi adottata dal Presidente della Giunta regionale una ordinanza, la n. 57671 del 20 giugno 1997 che ha imposto una serie di controlli da effettuarsi all’esterno dei contenitori utilizzati per il trasporto del carico di rottami o altri materiali, al momento dello scarico e nelle fasi che precedono la lavorazione, dopo la fusione, sulle scorie e le polveri derivanti dall’impianto di abbattimento e nelle aree di lavoro a maggior rischio di contaminazione. L’ordinanza è ormai decaduta, ma potrebbe essere utilizzata come spunto per disciplinare i controlli radioattivi sui rottami metallici sia per le aziende che li recuperano che le acciaierie/fonderie.
Ordinanza RL n. 57671 del 20 giugno 2017
Estratto
Per quanto attiene la protezione della popolazione, dell’ambiente e dei lavoratori in caso di rinvenimento di sorgenti radioattive o materiali contaminati nei rifiuti, le norme italiane di riferimento appartengono a due diversi contesti:
- in primo luogo, le norme specifiche sulla tutela dall’esposizione a radiazioni ionizzanti, che sanciscono i criteri di tutela nell’impiego delle sorgenti e materiali radioattivi artificiali e naturali, inclusa la gestione dei rifiuti radioattivi e la sorveglianza radiometrica dei rottami metallici e materiali;
- in secondo luogo, le norme generali che regolano l’esercizio degli impianti di gestione dei rifiuti convenzionali, che non sono di per sé soggetti alla normativa specifica sulle radiazioni ionizzanti, ma dove si possono e in effetti con una certa frequenza ritrovare sorgenti radioattive uscite dal controllo e materiali radioattivi contaminati.
Gli impianti di gestione dei rifiuti sono soggetti alla normativa ambientale, che esclude dal proprio campo di applicazione i rifiuti radioattivi, ma in alcuni casi richiama esplicitamente la necessità della sorveglianza radiometrica (anche definita controllo o monitoraggio della radioattività).
Le principali norme vigenti che prevedono la sorveglianza radiometrica sui materiali sono:
| Normativa | Ambito di appplicazione |
| D.Lgs. 230/1995 “Attuazione delle direttive 89/618/Euratom, 90/641/Euratom, 96/29/Euratom, 2006/117/Euratom in materia di radiazioni ionizzanti” e s.m.i. | Aziende che trattano rottami metallici, semilavorati metallici d’importazione |
| D.Lgs. 100/2011, “Disposizioni integrative e correttive del decreto legislativo 20 febbraio 2009, n. 23, recante attuazione della direttiva 2006/117/Euratom, relativa alla sorveglianza e al controllo delle spedizioni di rifiuti radioattivi e di combustibile nucleare esaurito - sorveglianza radiometrica su materiali o prodotti semilavorati metallici” |
Aziende che trattano rottami metallici, semilavorati metallici d’importazione |
...
Norme tecniche
- UNI 10897:2016 “Carichi di rottami metallici - Rilevazione di radionuclidi con misure X e gamma”
http://store.uni.com/magento-1.4.0.1/index.php/uni-10897-2016.html
La norma identifica i metodi per determinare le anomalie radiometriche associabili ai radionuclidi presenti nei carichi di materiali metallici destinati al recupero. I rottami metallici destinati al recupero in fonderia possono contenere radioisotopi da sorgenti radioattive usate in campo industriale e medicale. Tale radioattività può provocare contaminazione dell’ ambiente e dei prodotti finali.
Linee guida
- ISPRA “Linee guida per la sorveglianza radiometrica di rottami metallici e altri rifiuti" Task 01.02.02, rev.0, 2014
Controlli previsti per la sorveglianza radiometrica
In funzione della tipologia di azienda l’obbligo di eseguire la sorveglianza radiometrica può discendere da differenti normative ed in alcuni casi da più normative contemporaneamente (come ad esempio nel caso della acciaierie che sono soggette a tale obbligo sia ai sensi del D.Lgs. 230/95 s.m.i. che ai sensi del D.Lgs. 152/06).
Nella tabella che segue è riportato un prospetto riassuntivo delle tipologie di controlli che devono essere effettuati (distinti tra controlli obbligatori e controlli opportuni), in funzione dell’attività svolta dall’azienda.
| Soggetti tenuti al controllo | Fase del processo | Strumentazione e modalità | Cogenza del controllo | Registrazione degli esiti |
| Tutti coloro che sono tenuti alla sorveglianza radiometrica: chi tratta ROTTAMI METALLICI o IMPORTA SEMILAVORATI METALLICI da paesi extra UE |
All’ingresso, sul carico nel suo complesso |
Strumento portatile o portale, con caratteristiche e modalità conformi alla norma UNI |
Obbligatorio su tutti i carichi, anche se dotati di documentazione di accompagnamento che attesti l’esecuzione di controlli precedenti |
Si registrano tutti i controlli, sia positivi che negativi, secondo norma UNI Per i semilavorati metallici all’importazione da Paesi extra UE deve essere utilizzato il mod. IRME90 (Allegato al D. 100/11) |
| Coloro che eseguono operazioni di cernita di rottami |
Sul materiale scaricato a terra |
Almeno esame visivo, eventualmente misure con portatile |
Opportuno su tutti i materiali |
Non prevista |
....
Note
Non sono tenuti alla sorveglianza radiometrica coloro che non importano ma lavorano semilavorati metallici, anche se d’importazione extra UE: l’onere del controllo ricade sull’importatore.
La norma UNI 10897 è una norma tecnica che si applica in modo cogente ai controlli sui carichi di rottami metallici in ingresso alle aziende soggette all’art. 157 del D. Lgs. 230; negli altri casi deve essere utilizzata come autorevole riferimento
tecnico. Pertanto in tali casi eventuali difformità tra le modalità di esecuzione dei controlli da parte delle aziende e quelle descritte dalla norma UNI devono essere ritenute criticità oggetto di indicazioni per il miglioramento.
Ci sono tipologie di aziende non facilmente collocabili nella tabella, per esempio, i demolitori di automobili e le piazzole ecologiche comunali.
Data la tipologia specifica del materiale ricevuto, si ritiene improprio imporre la sorveglianza radiometrica a tutti coloro che eseguono esclusivamente demolizione di automobili e non ricevono altri rottami metallici.
Allo stesso modo le piazzole ecologiche comunali, che ricevono ma non trattano i RAEE, non rientrano nell’ambito di applicazione del D.Lgs. 49/2014.
Ruolo dell’Esperto Qualificato
Tutti i documenti che descrivono le procedure di controllo radiometrico e quelle di gestione dei ritrovamenti devono essere, se non redatte, almeno approvate da un Esperto Qualificato in Radioprotezione di II o III grado, (figura professionale di cui all’art. 77 del D.Lgs. 230/95), di seguito denominato E.Q..
Nei casi in cui si applica l’art. 157 del D.Lgs. 230/95, all’E.Q. viene esplicitamente attribuita la responsabilità del controllo radiometrico sui materiali: questo non implica che tutte le attività di sorveglianza radiometrica siano materialmente svolte da un E.Q..
Solo il controllo radiometrico sui semilavorati metallici d’importazione deve essere eseguito direttamente da un E.Q., mentre il controllo sulle altre tipologie di materiali può essere svolto da altro personale, purchè debitamente formato ed addestrato.
Per il resto, la responsabilità dell’E.Q. in merito ai controlli radiometrici sui materiali si esercita attraverso le seguenti azioni:
- la redazione o approvazione delle procedure di sorveglianza radiometrica;
...
Sorveglianza radiometrica dei rottami e semilavorati metallici
Il controllo radiometrico dei rottami e degli altri materiali metallici di risulta è stato introdotto nella normativa italiana con l’art. 157 del D.Lgs n. 230/95 “Attuazione delle direttive 89/618/Euratom, 90/641/Euratom, 92/3/Euratom e 96/29/Euratom in materia di radiazioni ionizzanti”.
L’obbligo di effettuare la sorveglianza radiometrica ha riguardato inizialmente sia i soggetti che, a scopo industriale o commerciale, effettuano operazioni di fusione di rottami o di altri materiali metallici sia coloro che a scopo commerciale effettuano la raccolta ed il deposito di detti materiali. Tuttavia l’art.157 del D.Lgs. n. 230/95 prevedeva l’emanazione di un decreto applicativo, del Ministro della sanità di concerto con altri Ministeri, che avrebbe stabilito le condizioni di applicazione della norma e le eventuali esenzioni, prefigurando una restrizione del campo di applicazione che ha rallentato in modo significativo il recepimento dei principi stabiliti. Venivano comunque escluse le attività che comportavano esclusivamente il trasporto.
...
....
4. Ferme restando le disposizioni di cui al comma 3 dell'articolo 25, nei casi in cui le misure radiometriche indichino la presenza di sorgenti o comunque livelli anomali di radioattivita', individuati secondo le norme di buona tecnica applicabili ovvero guide tecniche emanate ai sensi dell'articolo 153, qualora disponibili, i soggetti di cui al comma 1 debbono adottare, ai sensi dell'articolo 100, comma 3, le misure idonee ad evitare il rischio di esposizione delle persone e di contaminazione dell'ambiente e debbono darne immediata comunicazione al prefetto, agli organi del servizio sanitario nazionale competenti per territorio, al Comando provinciale dei vigili del fuoco, alla regione o province autonome ed all'Agenzie delle regioni e delle province autonome per la protezione dell'ambiente competenti per territorio. Ai medesimi obblighi e' tenuto il vettore che, nel corso del trasporto, venga a conoscenza della presenza di livelli anomali di radioattivita' nei predetti materiali o prodotti trasportati. Il prefetto, in relazione al livello del rischio rilevato dagli organi destinatari delle comunicazioni di cui al presente comma, ne da' comunicazione all'ISPRA.
5. Ferme restando le disposizioni di cui all'articolo 14 del decreto legislativo 6 febbraio 2007, n. 52, nei casi in cui le misure radiometriche indichino la presenza di livelli anomali di radioattivita', i prefetti adottano, valutate le circostanze del caso in relazione alla necessita' di tutelare le persone e l'ambiente da rischi di esposizione, i provvedimenti opportuni ivi compreso il rinvio dell'intero carico o di parte di esso all'eventuale soggetto estero responsabile del suo invio, con oneri a carico del soggetto venditore. Il Ministero degli affari esteri provvedera' ad informare della restituzione dei carichi l'Autorita' competente dello Stato responsabile dell'invio.
Decreto Legislativo n. 100/2011
...
In base alla nuova formulazione, la sorveglianza radiometrica prevista dall’art. 157 deve essere effettuata sui rottami ed altri materiali di risulta, indipendentemente dalla loro provenienza (nazionale, UE, extraUE), mentre per i semilavorati metallici la sorveglianza è obbligatoria solo per prodotti di importazione, ovvero di provenienza extra-UE.
Anche a seguito delle modifiche apportate dal D.Lgs. 100/2011, non viene previsto espressamente che la sorveglianza sia effettuata all’ingresso dei materiali in azienda, contrariamente ad esempio a quanto invece stabilito per il controllo radiometrico effettuato sui RAEE ai sensi del D.Lgs. 151/2005 (abrogato e sostituito dal D.Lgs. 49/2014). Tuttavia, al fine di rilevare livelli anomali di radioattività anche per garantire la protezione dei lavoratori, è evidente che il primo controllo debba essere effettuato in ingresso nell’azienda.
...
Strumentazione impiegata nella sorveglianza radiometrica
La sorveglianza radiometrica sui di rottami metallici, sui RAEE o sui rifiuti destinati agli inceneritori, ha come scopo l’individuazione delle cosiddette anomalie radiometriche (rispetto a valori di fondo misurati in situ) le quali sono indicative di una probabile contaminazione dei carichi di tali rifiuti, da verificare con indagini più approfondite. La sorveglianza radiometrica può essere effettuata con sistemi fissi (portali) o con strumenti portatili.
Portali radiometrici
...
Tali sistemi fissi sono realizzati a forma di varco (portale) attraverso il quale il mezzo di trasporto transita a velocità ridotta mentre viene sottoposto a rivelazione di eventuale radiazione gamma proveniente dal carico trasportato; una variante del sistema – detta statica – prevede che il mezzo sosti all'interno del portale per consentire tale controllo. I sistemi attualmente presenti sul mercato operano in modo automatico
Figura 3.1 – Esempio di portale per la sorveglianza radiometrica dei carichi in ingresso.
Strumentazione portatile
Per effettuare i controlli radiometrici nelle attività che non comportano la gestione di grossi volumi di materiali (per es. piccoli rottamai) o per effettuare la verifica delle anomalie radiometriche segnalate dai sistemi a portale, possono essere impiegati strumenti rilevatori portatili.
La norma UNI 10897:2016 definisce le caratteristiche minime di tali strumenti affinché siano adatti ai controlli sui carichi metallici.
Procedure sorveglianza radiometrica
Procedura tipo: modalità di sorveglianza radiometrica tramite strumentazione portatile
....
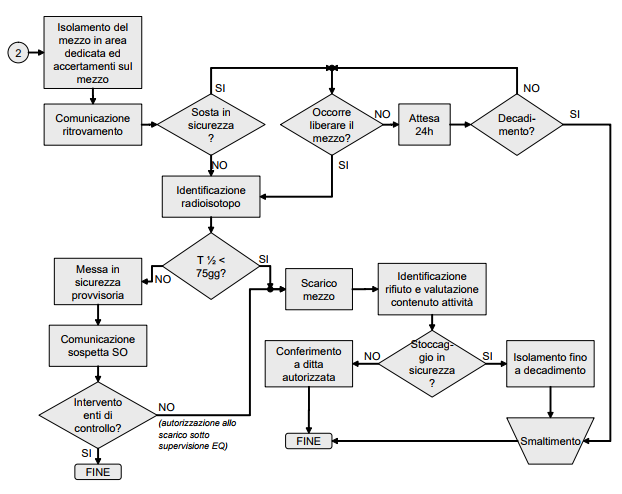
Figura 3.4 – Schema del flusso delle operazioni previste per la gestione di una anomalia radiometrica accertata dal sistema di sorveglianza - ISPRA Linee guida per la sorveglianza radiometrica di rottami metallici e altri rifiuti
....
Certifico Srl - IT Rev. 00 2017
Riservato: Abbonati Sicurezza/2X/3X/4X/Full
Vedi Documento
Correlati:
Radiazioni ionizzanti: quadro normativo
Attestazione sorveglianza radiometrica
Esperto Qualificato
TUA | Testo Unico Ambiente
D.Lgs. 230/1995 Radiazioni ionizzanti | Consolidato 2018
Sorveglianza radiometrica sui rottami: Ordinanza RL n. 57671/1997
Schema D.I. sorveglianza radiometrica elenco prodotti
| Descrizione | Livello | Dimensione | Downloads | |
|---|---|---|---|---|
| Sorveglianza radiometrica - Panoramica disciplina Rev. 00 2017.pdf Certifico Srl. - Rev. 0.0 2017 |
407 kB | 174 |
Tags: Sicurezza lavoro Rischio radiazioni ionizzanti Abbonati Sicurezza






















