Nota informativa sulla CNAPI
| ID 5864 | | Visite: 4038 | Documenti Ambiente Enti | Permalink: https://www.certifico.com/id/5864 |
Rifiuti radioattivi: Carta Nazionale delle Aree Potenzialmente Idonee (CNAPI)
Nota informativa sulla CNAPI
Nota informativa del MISE sulla CNAPI, la Carta Nazionale Aree Potenzialmente Idonee, per l'individuazione del Deposito Nazionale dei rifiuti radioattivi, predisposta dalla Sogin, dopo la validazione da parte di Ispra, su nulla osta dei Ministeri, la Sogin avvierà la consultazione pubblica. Sogin è la società di Stato incaricata del decommissioning degli impianti nucleari e della messa in sicurezza dei rifiuti radioattivi.
MISE 23 Marzo 2018
Il Deposito Nazionale è un’infrastruttura ambientale di superficie dove saranno conferiti i rifiuti radioattivi prodotti in Italia, generati dall'esercizio e dallo smantellamento delle centrali e degli impianti nucleari, dalle attività di medicina nucleare, industriali e di ricerca.
Il Deposito servirà per lo smaltimento a titolo definitivo dei rifiuti radioattivi a bassa e media attività e per lo stoccaggio temporaneo, a titolo provvisorio di lunga durata, dei rifiuti radioattivi ad alta attività. Insieme al Deposito Nazionale sorgerà un Parco Tecnologico, nel quale saranno avviate attività di ricerca specializzata.
La disciplina europea richiede che ciascun Paese si dia una strategia per gestire in sicurezza i rifiuti radioattivi. La Direttiva 2011/70/EURATOM prevede che la sistemazione definitiva dei rifiuti radioattivi avvenga nello Stato membro in cui sono stati generati. La maggior parte dei Paesi europei si è dotata o si sta dotando di depositi per mettere in sicurezza i propri rifiuti a bassa e media attività.
Per consentire all’opinione pubblica di avere un quadro più chiaro sulla gestione dei rifiuti radioattivi in Italia e per assicurare l’effettiva partecipazione da parte del pubblico ai processi decisionali in materia, è stato sottoposto alla procedura di VAS (Valutazione Ambientale Strategica) il Programma Nazionale per la gestione dei rifiuti radioattivi e del combustibile nucleare esaurito provenienti da attività civili. Su tale Programma, infatti, si è tenuta la consultazione pubblica e transfrontaliera.
All’esito della fase di VAS, il Ministro dello sviluppo economico e il Ministro dell’ambiente dovranno proporre il Programma nazionale per l’approvazione al Presidente del Consiglio dei Ministri, sentiti il Ministro della salute, la Conferenza unificata e l’Ispettorato Nazionale per la Sicurezza Nucleare e la Radioprotezione.
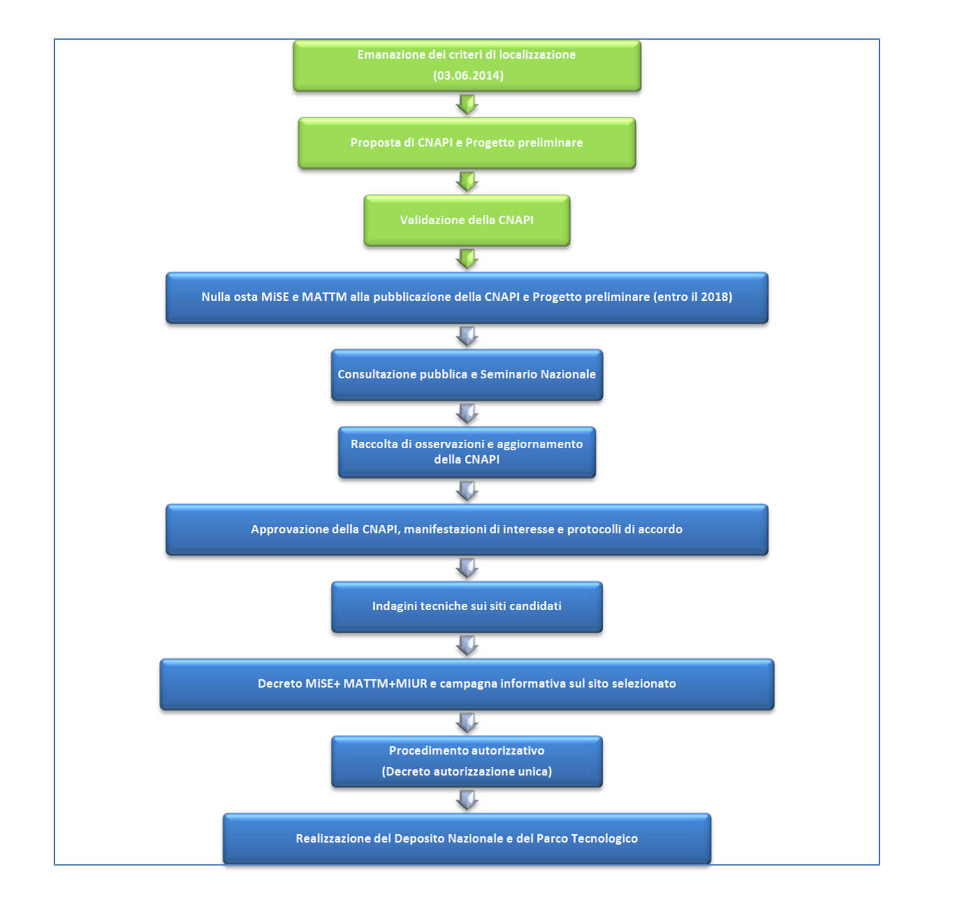
Si evidenzia che il Programma Nazionale non riguarda in modo specifico la localizzazione del Deposito Nazionale, il cui processo è definito, invece, da un’altra legge che prevede una apposita consultazione pubblica sulla Carta Nazionale delle Aree Potenzialmente Idonee (CNAPI). Il decreto legislativo 31/2010 e successive modifiche ha individuato, infatti, la procedura per realizzare anche in Italia un sito di stoccaggio centralizzato dei rifiuti radioattivi.
L’iter per la realizzazione del Deposito è presidiato di verifiche e requisiti molto stringenti ed ha tutte le garanzie per un’ampia partecipazione pubblica.

Figura MISE : procedura per realizzare in Italia un sito di stoccaggio centralizzato dei rifiuti radioattivi
Il Deposito Nazionale è una struttura necessaria per il Paese dal momento che, una volta realizzata, consentirà di gestire in modo più sicuro, razionale e controllato i rifiuti radioattivi in Italia. Il deposito è inoltre previsto anche per il rientro in Italia dei rifiuti radioattivi derivanti dal riprocessamento del combustibile nucleare all’estero, rispettando così gli impegni assunti dal Governo italiano.
Il ritardo nell’avvio dell’iter rallenta la razionalizzazione della gestione dei rifiuti radioattivi, aumenta il costo per il sistema (a carico delle bollette elettriche, per la parte connesse alle ex centrali nucleari), ritarda la liberazione delle aree attualmente sedi di depositi temporanei.
Anche la Commissione parlamentare di inchiesta sui rifiuti si è più volte occupata in modo approfondito del problema della gestione dei rifiuti radioattivi, da ultimo con un ciclo di audizioni che ha portato ad una Relazione conclusiva ad ottobre 2015.
La relazione si concludeva chiedendo in modo specifico al Governo di superare il tema della mancata pubblicazione della CNAPI e criticando il ritardo dell’Italia nel trasmettere alla Commissione Europea il Programma nazionale previsto dalla direttiva 2011/70/EURATOM.
Fonte: MISE
Collegati:

























