Piano Manutenzione impianti elettrici
| ID 5682 | | Visite: 144080 | Documenti impianti riservati | Permalink: https://www.certifico.com/id/5682 |
Piano manutenzione e Registro dei controlli degli impianti elettrici
ID 5682 | 07.09.2023 Documento completo allegato Rev. 3.0 2023
Il Documento è estratto dalla Guida CEI 0-10 (*) "Guida alla manutenzione degli impianti elettrici" ed intende essere di supporto alla redazione del Piano di manutenzione di impianti elettrici ai sensi del D.Lgs. 81/2008 o di RTV di Prevenzione Incendi. E' inoltre riportato un Modello di Piano di manutenzione degli impianti elettrici in accordo con l'Allegato F della stessa norma (relativo ad un componente), che in questa veste, può essere considerato il "Registro dei controlli" seguirà prossimo aggiornamento con altre Schede da integrare nel Piano (formato doc).
Sebbene la guida risulti datata (2002) e faccia riferimento a normativa non allineata al D.Lgs. 81/2008, può essere utilizzata nel contesto tecnico-organizzativo per la gestione della manutenzione degli impianti elettrici.
Nell'Allegato F è riportato un modello di "Piano di manutenzione degli impianti elettrici", suddiviso in Schede relative a certo componente, con Procedure di lavoro (dotazioni, piano di lavoro, istruzioni).
CEI 0-10 Abrogata (utile al documento)
La norma CEI 0-10 Guida alla manutenzione degli impianti elettrici è abrogata dal 1° Aprile 2023
Il Testo Unico Sicurezza, D.Lgs. 81/2008, al titolo III, riporta le disposizioni per l’uso uso delle attrezzature di lavoro e dei dispositivi di protezione individuale ed in particolare gli articoli dall’80 all’87per gli impianti e apparecchiature elettriche.
Tra questi, l’articolo 86 pone in capo al datore di lavoro dell’obbligo di effettuare regolarmente verifiche e controlli sull’impianto elettrico.
Tra questi, l’articolo 86 obbliga il datore di lavoro di effettuare regolarmente verifiche e controlli sull’impianto elettrico.
...
Art. 86. Verifiche e controlli
1. Ferme restando le disposizioni del Decreto del Presidente della Repubblica 22 ottobre 2001, n. 462, in materia di verifiche periodiche, il datore di lavoro provvede affinché gli impianti elettrici e gli impianti di protezione dai fulmini siano periodicamente sottoposti a controllo secondo le indicazioni delle norme di buona tecnica e la normativa vigente per verificarne lo stato di conservazione e di efficienza ai fini della sicurezza.
2. Con decreto del Ministro dello sviluppo economico, di concerto con il Ministro del lavoro, della salute e delle politiche sociali, adottato sentita la Conferenza permanente per i rapporti tra lo Stato, le regioni e le province autonome di Trento e di Bolzano, sono stabilite le modalità ed i criteri per l'effettuazione delle verifiche e dei controlli di cui al comma 1.
3. L'esito dei controlli di cui al comma 1 è verbalizzato e tenuto a disposizione dell'autorità di vigilanza.
Il MISE avrebbe dovuto definire, tramite un decreto attuativo, di cui al comma 2, le modalità ed i criteri per l'effettuazione delle verifiche e dei controlli, che alla data, sono inerenti solo gli Impianti di terra e impianti di protezione dai fulmini secondo il D.P.R. 462/2001, ma non per gli impianti elettrici nel loro complesso.
L'assenza del decreto attuativo non rimanda l'obbligo per il datore di lavoro di effettuare regolare manutenzione all'impianto elettrico nel suo complesso, di mantenere un registro dei controlli a disposizione dell'autorità di vigilanza.
"Il d.lgs. 81/08 ha introdotto, anche il “controllo” degli impianti elettrici e degli impianti di protezione contro le scariche atmosferiche a carico del datore di lavoro. Il termine “controllo” è utilizzato al fine di evitare confusione con le “verifiche” (il termine installazioni ed ai dispositivi di protezione contro le scariche atmosferiche e impianti elettrici di messa a terra) che devono essere effettuate ai sensi del D.P.R. 462/2001.
I controlli ai sensi dell’art. 86 del d.lgs. 81/08 hanno per oggetto tutto l’impianto elettrico, non solo l’impianto di messa a terra, oltre all’impianto di protezione contro le scariche atmosferiche. Ancora non è stato emanato il decreto di cui al comma 2 dell’art. 86, che avrebbe dovuto stabilire le modalità e i criteri per l’effettuazione dei controlli, pertanto si può ritenere che questi siano gli stessi di una verifica. Infatti, avendo ben chiara la differenza tra gli scopi dei diversi tipi di verifica e tra i soggetti che le effettuano, nonché le differenti azioni che devono seguire ciascun tipo di verifica, dal punto di vista dell’esecuzione tecnica non vi sono differenze sostanziali. Per tale motivo e anche per coerenza con la terminologia tecnica, nel seguito del lavoro si parlerà di “verifiche” quando si farà riferimento ad aspetti applicabili a tutti i tipi di verifica, mentre si userà il termine “controlli” quando si tratteranno aspetti propri dei controlli ai sensi dell’art. 86 del d.lgs. 81/08."
Impianti elettrici nei locali medici: verifiche
Il D.P.R. 462/2001impone al datore di lavoro la verifica periodica degli impianti di terra, di protezione contro le scariche atmosferiche e degli impianti elettrici nei luoghi con pericolo di esplosione secondo la periodicità riportata in tabella 1.
Tabella 1 - Periodicità di verifica degli impianti soggetti al D.P.R. 462/2001
Le verifiche previste dal DPR 462/2001 devono essere richieste alla ASL territorialmente competente o ad un Organismo abilitato alle verifiche (MISE). L’elenco completo degli Organismi è disponibile sul sito del MISE.
Oltre a quanto richiesto dal DPR 462/2001, il datore di lavoro deve provvedere affinché gli impianti elettrici e gli impianti di protezione dai fulmini siano periodicamente sottoposti a controllo secondo le indicazioni delle norme di buona tecnica e la normativa vigente. L’esito dei controlli dovrà essere verbalizzato e tenuto a disposizione dell’autorità di vigilanza.
L'Organismo abilitato alle verifiche periodiche deve svolgere funzioni di verifica di parte terza, secondo la norma tecnica UNI CEI EN ISO-IEC 17020:2012 tipo A, su istallazioni ed impianti secondo quanto indicato nel Decreto del Presidente della Repubblica 22 ottobre 2001, n. 462 (articolo 4, comma 2; articolo 6, comma 2 e articolo 7).
Manutenzione ordinaria
I controlli ai sensi dell’art. 86 del d.lgs. 81/08 rientrano nella manutenzione ordinaria, pertanto possono essere svolti da un tecnico qualsiasi che a giudizio del datore di lavoro sappia come condurli. Ciò che qualifica tale tecnico è la conoscenza del modo di condurre le verifiche. I controlli svolti ai sensi dell’art. 86del d.lgs. 81/08 devono essere effettuati da persone qualificate e competenti nei lavori di verifica, rispettivamente degli impianti elettrici e degli impianti di protezione contro le scariche atmosferiche.
Ad esempio:
- un professionista;
- il responsabile tecnico di impresa abilitata ai sensi del DM 37/2008;
- personale tecnico interno del datore di lavoro;
- personale tecnico esterno
Manutenzione straordinaria
Invece gli interventi sull’impianto che esulano dalla manutenzione ordinaria possono essere eseguiti solo da un’impresa installatrice o da un ufficio tecnico interno abilitati ai sensi del DM 37/2008. Il datore di lavoro può incaricare dei controlli sia personale interno che personale esterno.
Il datore di lavoro deve comunque accertarsi che la persona incaricata abbia le competenze per un compito simile, altrimenti potrebbe non essere esente da colpa nel caso dovesse verificarsi qualche infortunio. L’esito dei controlli è verbalizzato e tenuto a disposizione dell’autorità di vigilanza.
I controlli ai sensi dell’art. 86del d.lgs. 81/08 non sostituiscono le verifiche ai sensi del DPR 462/01. Gli organismi individuati dal Ministero dello sviluppo economico per le verifiche periodiche ai sensi del DPR 462/01 e il personale che lavora in tali organismi non possono svolgere attività di progettazione, installazione e manutenzione nel settore degli impianti elettrici, pertanto non possono svolgere neanche i controlli ai sensi dell’art. 86 del d.lgs. 81/08.
D.P.R. 462/2001
Art. 1. Ambito di applicazione
1. Il presente regolamento disciplina i procedimenti relativi alle installazioni ed ai dispositivi di protezione contro le scariche atmosferiche, agli impianti elettrici di messa a terra e agli impianti elettrici in luoghi con pericolo di esplosione collocati nei luoghi di lavoro.
Diagramma di flusso per i lavori previsti nella CEI 11-27
La CEI 0-10, riporta una tabella specifica per le tipologie di lavoro e professionalità dei tecnici che possono svolgerlo:
Tabella 2 - Tipologie di lavoro e professionalità dei tecnici che possono svolgerlo
Per il DM 37/2008:
- il collaudo è obbligatorio solo se ed in quanto imposto da specifiche disposizioni riguardanti particolari tipologie di impianti;
- libretto d’uso e manutenzione anche in questo caso la loro eventuale obbligatorietà discende da specifiche disposizioni riguardanti particolari tipologie di impianti (nel caso di edifici adibiti ad uso abitativo, l’obbligo ha per oggetto l’impianto di riscaldamento autonomo);
DM 37/2008
Art. 2 Definizioni
...
d) ordinaria manutenzione: gli interventi finalizzati a contenere il degrado normale d'uso, nonché a far fronte ad eventi accidentali che comportano la necessità di primi interventi, che comunque non modificano la struttura dell'impianto su cui si interviene o la sua destinazione d'uso secondo le prescrizioni previste dalla normativa tecnica vigente e dal libretto di uso e manutenzione del costruttore;
...
Art. 6. Realizzazione ed installazione degli impianti
1. Le imprese realizzano gli impianti secondo la regola dell'arte, in conformità alla normativa vigente e sono responsabili della corretta esecuzione degli stessi. Gli impianti realizzati in conformità alla vigente normativa e alle norme dell'UNI, del CEI o di altri Enti di normalizzazione appartenenti agli Stati membri dell'Unione europea o che sono parti contraenti dell'accordo sullo spazio economico europeo, si considerano eseguiti secondo la regola dell'arte.
2. Con riferimento alle attività produttive, si applicano le norme generali di sicurezza di cui all'articolo 1 del decreto del Presidente del Consiglio dei Ministri 31 marzo 1989 e le relative modificazioni.
3. Gli impianti elettrici nelle unità immobiliari ad uso abitativo realizzati prima del 13 marzo 1990 si considerano adeguati se dotati di sezionamento e protezione contro le sovracorrenti posti all'origine dell'impianto, di protezione contro i contatti diretti, di protezione contro i contatti indiretti o protezione con interruttore differenziale avente corrente differenziale nominale non superiore a 30 mA.
Art. 7. Dichiarazione di conformita'
...
Art. 8. Obblighi del committente o del proprietario
1. Il committente è tenuto ad affidare i lavori di installazione, di trasformazione, di ampliamento e di manutenzione straordinaria degli impianti indicati all'articolo 1, comma 2, ad imprese abilitate ai sensi dell'articolo 3.
2. Il proprietario dell'impianto adotta le misure necessarie per conservarne le caratteristiche di sicurezza previste dalla normativa vigente in materia, tenendo conto delle istruzioni per l'uso e la manutenzione predisposte dall'impresa installatrice dell'impianto e dai fabbricanti delle apparecchiature installate. Resta ferma la responsabilità delle aziende fornitrici o distributrici, per le parti dell'impianto e delle relative componenti tecniche da loro installate o gestite.
3. Il committente entro 30 giorni dall'allacciamento di una nuova fornitura di gas, energia elettrica, acqua, negli edifici di qualsiasi destinazione d'uso, consegna al distributore o al venditore copia della dichiarazione di conformità dell'impianto, resa secondo l'allegato I, esclusi i relativi allegati obbligatori, o copia della dichiarazione di rispondenza prevista dall'articolo 7, comma 6. La medesima documentazione è consegnata nel caso di richiesta di aumento di potenza impegnata a seguito di interventi sull'impianto, o di un aumento di potenza che senza interventi sull'impianto determina il raggiungimento dei livelli di potenza impegnata di cui all'articolo 5, comma 2 o comunque, per gli impianti elettrici, la potenza di 6 kw.
4. Le prescrizioni di cui al comma 3 si applicano in tutti i casi di richiesta di nuova fornitura e di variazione della portata termica di gas.
5. Fatti salvi i provvedimenti da parte delle autorità competenti, decorso il termine di cui al comma 3 senza che sia prodotta la dichiarazione di conformità di cui all'articolo 7, comma 1, il fornitore o il distributore di gas, energia elettrica o acqua, previo congruo avviso, sospende la fornitura.
Art. 9. Certificato di agibilità
1. Il certificato di agibilità è rilasciato dalle autorità competenti previa acquisizione della dichiarazione di conformità di cui all'articolo 7, nonché del certificato di collaudo degli impianti installati, ove previsto dalle norme vigenti.
Art. 10. Manutenzione degli impianti
1. La manutenzione ordinaria degli impianti di cui all'articolo 1 non comporta la redazione del progetto né il rilascio dell'attestazione di collaudo, né l'osservanza dell'obbligo di cui all'articolo 8, comma 1, fatto salvo il disposto del successivo comma 3.
2. Sono esclusi dagli obblighi della redazione del progetto e dell'attestazione di collaudo le installazioni per apparecchi per usi domestici e la fornitura provvisoria di energia elettrica per gli impianti di cantiere e similari, fermo restando l'obbligo del rilascio della dichiarazione di conformità.
3. Per la manutenzione degli impianti di ascensori e montacarichi in servizio privato si applica il D.P.R. 30 aprile 1999, n. 162 e le altre disposizioni specifiche.
Il Registro della Manutenzione impianti elettrici/Registro del controlli, è richiesto espressamente in diverse regole tecniche di Prevenzioni Incendi, es:
DM 9 aprile 1994
Approvazione della regola tecnica di prevenzione incendi per la costruzione o l’esercizio delle attività ricettive turistico-alberghiere.
Art. 16 Registro dei controlli
Deve essere predisposto un registro dei controlli periodici, dove siano annotati tutti gli interventi ed i controlli relativi alla efficienza degli impianti elettrici, di illuminazione, di sicurezza, dei presidi antincendio, dei dispositivi di sicurezza e di controllo delle aree a rischio specifico e della osservanza della limitazione dei carichi di incendio nei vari ambienti dell’attività, nonché le riunioni di addestramento e le esercitazioni di evacuazione. Tale registro deve essere mantenuto costantemente aggiornato e disponibile per i controlli da parte del Comando provinciale dei vigili del fuoco.
Regolamento concernente norme di sicurezza antincendio per gli edifici di interesse storico-artistico destinati a biblioteche ed archivi.
Art. 9 - Gestione della sicurezza.
…
Il responsabile tecnico addetto alla sicurezza deve intervenire affinché:
…
b) siano mantenuti costantemente in buono stato tutti gli impianti presenti nell’edificio. Gli schemi aggiornati di detti impianti
…
devono essere conservati in apposito fascicolo. In particolare per gli impianti elettrici deve essere previsto che un addetto qualificato provveda, con periodicità stabilita dalle norme CEI, al loro controllo e manutenzione ed a segnalare al responsabile dell’attività eventuali carenze e/o malfunzionamenti, per gli opportuni provvedimenti.
Ogni loro modifica o integrazione dovrà essere annotata nel registro dei controlli e inserita nei relativi schemi. In ogni caso gli impianti devono essere sottoposti a verifiche periodiche con cadenza non superiore ai tre anni.
....
[...]
Oltre alle regole tecniche per la prevenzione incendi anche il Decreto 1° settembre 2021 “Decreto controlli” prevede che il Datore di Lavoro predisponga un registro dei controlli dove siano annotati i controlli periodici e gli interventi di manutenzione su impianti, attrezzature ed altri sistemi di sicurezza antincendio.
Allegato I - Criteri generali per manutenzione, controllo periodico e sorveglianza di impianti, attrezzature ed altri sistemi di sicurezza antincendio (Art. 3, comma 1)
1 Manutenzione e controllo periodico
1. Il datore di lavoro deve predisporre un registro dei controlli dove siano annotati i controlli periodici e gli interventi di manutenzione su impianti, attrezzature ed altri sistemi di sicurezza antincendio, secondo le cadenze temporali indicate da disposizioni, norme e specifiche tecniche pertinenti, nazionali o internazionali, nonché dal manuale d’uso e manutenzione. Tale registro deve essere mantenuto costantemente aggiornato e disponibile per gli organi di controllo.
2. La manutenzione e il controllo periodico di impianti, attrezzature e altri sistemi di sicurezza antincendio devono essere effettuati da tecnici manutentori qualificati, nel rispetto delle disposizioni legislative e regolamentari vigenti, secondo la regola dell’arte, in accordo a norme e specifiche tecniche pertinenti, ed al manuale di uso e manutenzione dell’impianto, dell’attrezzatura o del sistema di sicurezza antincendio.
3. La tabella 1 indica alcune possibili norme e specifiche tecniche di riferimento per la manutenzione ed il controllo di impianti, attrezzature ed altri sistemi di sicurezza antincendio, che integrano le disposizioni applicabili.
Tabella 1: Possibili norme e specifiche tecniche (TS) per verifica, controllo e manutenzione di impianti, attrezzature ed altri sistemi di sicurezza antincendio.
Le norme tecniche, se pertinente, riportano i dettagli sui controlli da eseguire relativi agli impianti elettrici che poi verranno inseriti nel registro.
Ad esempio, la norma UNI 11224:2019 “controlli iniziale e manutenzione dei sistemi di rivelazione incendi” stabilisce che:
8.2 Procedura per il controllo preliminare e per la verifica generale del sistema
Prima di passare alla fase esecutiva delle prove, si deve eseguire un controllo preliminare che è costituito da una ispezione visiva del sistema.
Per i sistemi di rivelazione incendio, l’ispezione è eseguita in conformità alla UNI 9795, prevedendo quindi:
- l’accertamento della rispondenza del sistema al progetto esecutivo;
- il controllo che a posa in opera sia stata eseguita in conformità alla CEI 64-8 per le parti applicabili: […]
[...]
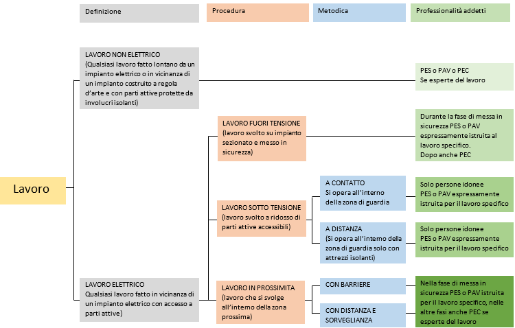
CEI 11-27:2021 Definizioni figure professionali
Unità responsabile di un impianto elettrico (URI)(N) (3.2.1)
Unità designata alla responsabilità complessiva per garantire l’esercizio in sicurezza di un impianto elettrico mediante regole ed organizzazione della struttura aziendale durante il normale esercizio dell’impianto. Tali responsabilità rimangono di fatto in capo al responsabile dell’Unità.
Per grandi impianti elettrici complessi o per grandi reti elettriche, si può individuare una Unità responsabile di tutti gli impianti elettrici con la possibilità di delegare a singole persone compiti di responsabilità di parti d’impianto anche per periodi limitati e definiti (per es. impianti per la produzione di energia elettrica, trasformazione e/o cabine di smistamento, ecc.) mediante documentazione scritta.
(N) Unità URI può essere il proprietario, l’utilizzatore o una persona designata, che normalmente ha il compito di redigere la pianificazione della manutenzione.
Qualcuno dei compiti può essere affidato ad altri, se necessario.
Persona designata alla conduzione dell’impianto elettrico durante l’attività lavorativa (Responsabile dell’Impianto - RI) (N1) (3.2.2)
Persona responsabile, durante l’attività di lavoro (N2), della sicurezza dell’impianto elettrico.
Tale persona può coincidere con la stessa persona che ricopre il ruolo di URI e PL se ne ha le competenze
(N1) Il RI, che deve essere PES, è sempre espresso, in occasione di un lavoro su un impianto elettrico, da URI. Nei lavori complessi ed in aziende organizzate e strutturate, alcuni compiti del RI possono essere delegati ad altri; in tal caso le responsabilità saranno individuate nelle diverse persone che assolvono tale incarico. Si noti, peraltro, che nelle imprese con strutture semplici, le figure di URL, RI e PL possono coincidere del tutto o parzialmente o essere in qualsiasi combinazione (vedere anche la Prefazione). Nel prosieguo, per brevità, si farà sempre riferimento al RI e al PL.
(N2) Per “lavoro” si intende qualsiasi lavoro elettrico o non elettrico che richieda un intervento sull’impianto elettrico considerato
Unità responsabile della Realizzazione del Lavoro (URL) (N) (3.2.3)
Unità (o Persona) cui è demandato l’incarico di preparare ed eseguire il lavoro. La responsabilità rimane di fatto in capo al responsabile dell’Unità
(N) Alcuni compiti della URL possono essere affidati ad altri
Persona preposta alla conduzione dell’attività lavorativa (PL) (N) (3.2.4)
Persona designata dalla URL alla responsabilità della conduzione operativa del lavoro sul posto di lavoro
(N) Nel caso la URL sia una persona, essa può coincidere con la stessa che ricopre il ruolo di PL. Alcuni compiti del PL possono essere affidati ad altri
Persona Esperta in ambito elettrico (PES) (N) (3.2.5)
Persona con istruzione, conoscenza ed esperienza rilevanti tali da consentirle di analizzare i rischi e di evitare i pericoli che l’elettricità può creare
(N) L’aggettivo “esperta” è limitata al campo di applicazione della presente Norma e della CEI EN 50110-1. Nella presente Norma, pur non esplicitandolo, l’attribuzione di PES non è afferente al solo personale operativo, ma anche al personale tecnico che viene coinvolto nel processo realizzativo di lavori elettrici.
Persona avvertita in ambito elettrico (PAV) (N) (3.2.6)
Persona adeguatamente avvisata da persone esperte per metterla in grado di evitare i pericoli che l’elettricità può creare.
(N) L’aggettivo “avvertita” è limitata al campo di applicazione della presente Norma e della CEI EN 50110-1. Nella presente Norma, pur non esplicitandolo l’attribuzione di PAV non è afferente al solo personale operativo, ma anche al personale tecnico che viene coinvolto nel processo realizzativo di lavori elettrici.
Persona Comune (PEC) (3.2.7)
Persona che non è esperta e non è avvertita
[...]
CEI 0-10 / Abrogata dal 1° Aprile 2023 (utile al documento)
La CEI 0-10 "Guida alla manutenzione degli impianti elettrici", si applica alla manutenzione degli impianti elettrici utilizzatori in bassa tensione. In essa sono trattate anche le sole manovre in alta tensione, limitatamente alla gestione delle cabine elettriche.
Dalla Guida sono escluse le manutenzioni dei seguenti impianti:
- gli impianti elettrici dei luoghi con pericolo di esplosione;
- gli impianti di protezione contro i fulmini;
- gli impianti non considerati dalla Norma CEI EN 50110 (CEI 11-48)
La Guida contiene le indicazioni relative alla manutenzione degli impianti elettrici di bassa tensione allo scopo di favorire il mantenimento nel tempo dei requisiti di sicurezza previsti dalle Norme CEI e, più in generale, dalla regola dell’arte.
Essa può essere utilizzata anche quale riferimento per l’applicazione delle prescrizioni relative alla manutenzione prevista nella documentazione di progetto degli impianti elettrici conformemente alla Guida CEI 0-2.
Scopo della presente Guida è quello di fornire gli elementi utili per una corretta gestione della manutenzione degli impianti elettrici. Essa si propone di evidenziare le procedure che è necessario rispettare nella attività di manutenzione al fine di rendere sicuro il lavoro degli operatori e garantire, per quanto possibile, la funzionalità dell’impianto elettrico. La Guida, quindi, si rivolge a quanti – committenti, progettisti, gestori e manutentori di impianti elettrici – operano nel settore elettrico con il compito di assicurare il rispetto degli standard qualitativi e di sicurezza.
La Guida si propone, anche, come lo strumento che il CEI mette a disposizione di quanti, ai sensi del decreto legislativo 81/2008, sono chiamati a fare la valutazione dei rischi nelle attività lavorative ed a redigerne il relativo documento tenuto conto di quanto imposto ai datori di lavoro.
...
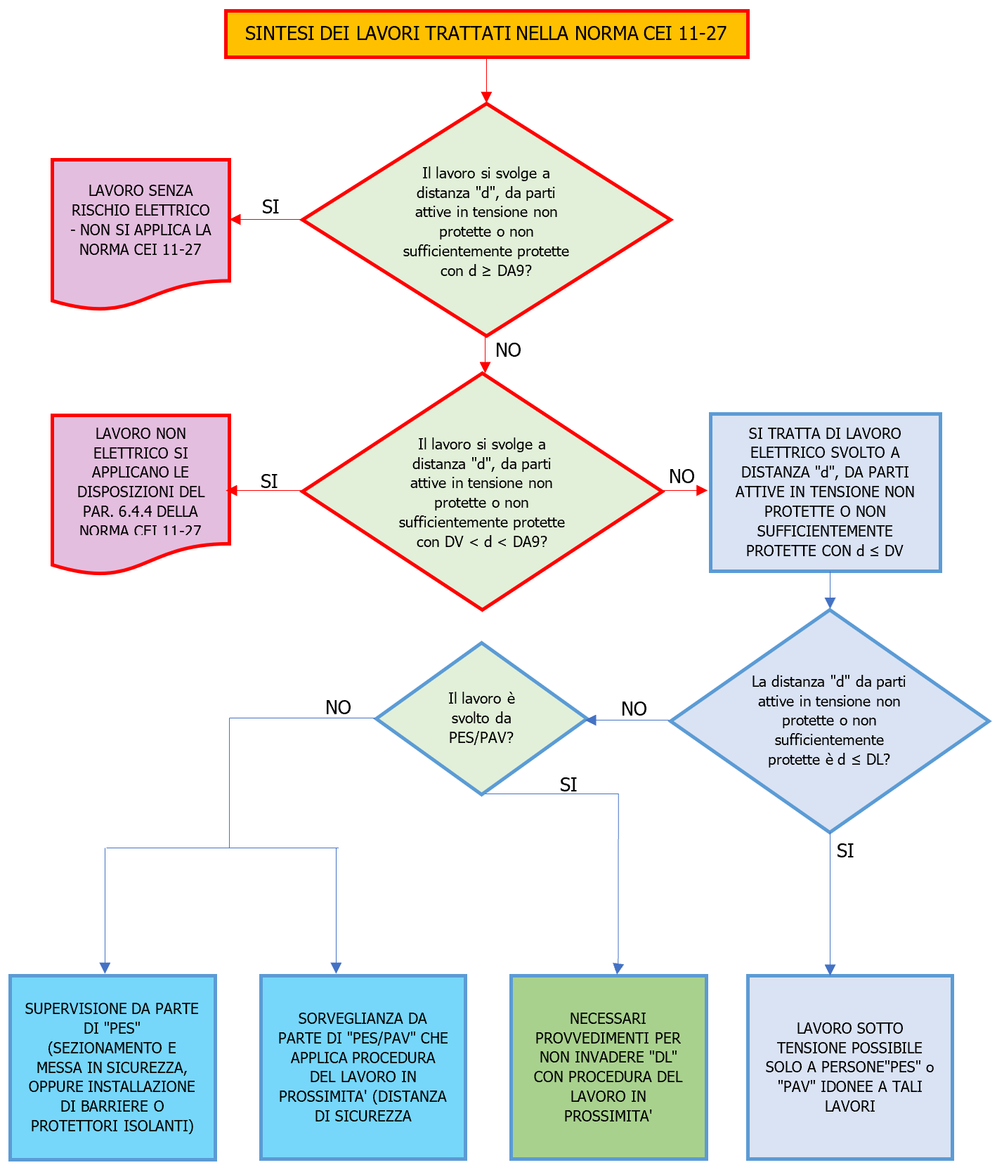
Norma CEI 11-27:2021
Zona di lavoro sotto tensione (DL) - Spazio, delimitato dalla distanza DL, intorno alle parti attive nel quale non è assicurato il livello di isolamento atto a prevenire il pericolo elettrico.
Zona prossima (DV) - Spazio esterno alla zona di lavoro sotto tensione delimitato dalla distanza DV .
Zona di lavoro non elettrico (DA9) - Spazio esterno alla zona prossima delimitato dalla distanza DA9.
Delimitazione zona di lavoro
Fig. Delimitazione della zona di lavoro
...
Il Piano di Manutenzione si articola nei seguenti documenti:
A) SCHEDE DI MANUTENZIONE
B) DOTAZIONI (MINIME)
C) PIANO DI LAVORO
D) ISTRUZIONI (PROCEDURE)
...
...
segue in allegato
Certifico Manutenzione impianti elettrici: il Prodotto dedicato completo di tutte le Schede CEI 0-10
Ed. 2.0 2023
[...] segue in allegato
Fonti
D.Lgs. 9 aprile 2008, n. 81
D.M. 4 febbraio 2011
DPR 22 ottobre 2001, n. 462
D.M. 22 gennaio 2008, n. 37
Decreto 1 settembre 2021 “Controlli”
CEI 11-27:2021
CEI 0-10 (2002) Guida alla manutenzione degli impianti elettrici
Certifico Srl - IT | Rev. 3.0 2023
©Copia autorizzata Abbonati
Matrice Revisioni
| Rev. | Data | Oggetto | Autore |
| 3.0 | 07.09.2023 | Aggiornamento CEI 11-27:2021 Aggiornamento normativo Distribuzione modello .docx |
Certifico Srl |
| 2.0 | 10.05.2023 | CEI 0-10 Abrogata (utile al documento) | Certifico Srl |
| 1.0 | 15.12.2019 | Aggiornamento normativo | Certifico Srl |
| 0.0 | 23.02.2018 | --- | Certifico Srl |
Collegati
Decreto 1 settembre 2021 / Nuovo "Decreto controlli" PI
DPR 22 ottobre 2001 n. 462
Decreto 22 gennaio 2008 n. 37
Manutenzione cabine elettriche MT-MT e MT-BT (CEI 78-17)
Esercizio impianti elettrici: Procedure e organizzazione sicurezza EN 50110-1
Lavori su impianti elettrici: Procedura organizzativa CEI 11-27
Lavori elettrici: D.Lgs. 81/2008 e norma CEI 11-27
| Descrizione | Livello | Dimensione | Downloads | |
|---|---|---|---|---|
| Piano di manutenzione impianto elettrico Rev. 3.0 2023.docx Certifico Srl - Rev. 3.0 2023 |
535 kB | 330 | ||
| Piano di manutenzione impianto elettrico Rev. 3.0 2023.pdf Certifico Srl - Rev. 3.0 2023 |
647 kB | 253 | ||
| Piano di manutenzione impianto elettrico Rev. 2.0 2023.pdf Certifico Srl - Rev. 2.0 2023 |
587 kB | 167 | ||
| Modello Piano Manutenzione Rev. 1.0 2019.docx Certifico Srl - Rev. 1.0 2019 |
275 kB | 755 | ||
| Piano di manutenzione impianto elettrico Rev. 1.0 2019.pdf Certifico Srl - Rev. 1.0 2019 |
1216 kB | 709 | ||
| Modello Piano Maniutenzione Rev. 00 2018.docx Certifico Srl - Rev. 0.0 2018 |
268 kB | 451 | ||
| Piano di manutenzione impianto elettrico Rev. 00 2018.pdf Certifico Srl - Rev. 0.0 2018 |
674 kB | 544 |






















