Lavori elettrici: D.Lgs. 81/2008 e norma CEI 11-27
| ID 2818 | | Visite: 275295 | Documenti Riservati Normazione | Permalink: https://www.certifico.com/id/2818 |
Lavori elettrici: D.Lgs. 81/2008 e la norma CEI 11-27
ID 2818 | Update 1.0 del 26.10.2021 / Documento di approfondimento in allegato
La norma CEI 11-27 "Lavori su impianti elettrici" è la norma tecnica di riferimento per tutte le attività di lavoro sugli impianti elettrici, che sono normate dal D.Lgs. 81/2008 in particolare dagli Artt. 82 (lavori sotto tensione) e 83 (Lavori in prossimità di parti attive) e ne rimandano l'applicazione.
Questa edizione della Norma CEI 11-27, che presenta una struttura identica alla Norma CEI EN 50110-1:2014-01 da cui deriva, costituisce la revisione della edizione 2014-01. Essa si applica alle operazioni e alle attività di lavoro sugli impianti elettrici e a quelle ad essi connesse e alle operazioni vicino ad essi.
Pubblicata dal CEI la quinta edizione della Norma CEI 11-27 (2021) "Lavori su impianti elettrici", sostituisce la CEI 11-27 (2014).
Data pubblicazione: 09.2021
Data inizio validità: 10.2021
La Norma si applica per impianti eserciti a qualunque livello di tensione - fissi, mobili, permanenti e provvisori - e destinati alla produzione, alla trasmissione, alla trasformazione, alla distribuzione e all'utilizzazione dell'energia elettrica. La CEI 11-27 fornisce le prescrizioni di sicurezza per attività sugli impianti elettrici sopra descritte e, in particolare, si applica alle procedure di lavoro e a quelle di esercizio durante i lavori e la manutenzione.
La Norma si applica a tutti i lavori elettrici e anche ai lavori non elettrici quali ad esempio lavori edili eseguiti in vicinanza di impianti elettrici, di linee elettriche aeree o in vicinanza di cavi sotterranei non isolati o insufficientemente isolati (vedi D. Lgs. 81/08 e s.m.i.).
La Norma non si applica ai lavori sotto tensione su impianti a tensione superiore a 1000 V in corrente alternata e 1500 V in corrente continua, trattati nella Norma CEI 11-15.
Le modifiche rispetto alla precedente edizione sono:
b) precisazioni in merito al lavoro elettrico e ai controlli funzionali (misure);
c) precisazioni riguardanti l’Organizzazione del lavoro, le comunicazioni e la formazione;
d) l’aggiornamento delle esclusioni dei lavori sotto tensione;
e) l’inserimento dell’Allegato H.
Si vedano anche la CEI 11-81:2014-01 e la CEI EN 50110-1:2014-01 (CEI 11-48).
La V edizione della Norma CEI 11-27 costituisce una revisione della edizione 2014-01 che, come è noto, si basa sulla edizione della Norma CEI EN 50110-1:2013. Le due Norme erano state pubblicate contemporaneamente al fine di poterle confrontare soprattutto per i rispettivi contenuti: Per questo motivo, la norma italiana è stata redatta facendo corrispondere la numerazione degli articoli e dei paragrafi alla norma europea, per quanto possibile.
Per tener conto delle definizioni contenute nel D. Lgs. 81/2008, nella Norma si è introdotta la distanza DA9 riguardante i lavori non elettrici. Si è concordata, peraltro, una migliore definizione di lavoro elettrico: sono definiti elettrici tutti i lavori svolti al disotto della distanza DV, indipendentemente dalla loro natura. Si precisa, che tale definizione non ha modificato in alcun modo il corpo essenziale della norma che consiste, soprattutto, delle procedure di lavoro. Si deve porre l’attenzione alle nuove definizioni e in particolare a quelle da 3.2.1 a 3.2.4 riferite alle figure professionali denominate rispettivamente con gli acronimi:
a) URI, Persona o Unità Responsabile dell’impianto elettrico;
b) RI, Persona designata alla conduzione dell’impianto elettrico durante l’attività lavorativa;
c) URL, Persona o Unità Responsabile della realizzazione del lavoro;
d) PL, Persona preposta alla conduzione dell’attività lavorativa.
Mentre la figura URI è presente anche nella CEI EN 50110-1, la figura URL è presente soltanto nella presente Norma per tener conto delle Società strutturate e/o di grandi dimensioni che hanno uno staff responsabile della progettazione dei lavori da eseguire sugli impianti elettrici e hanno anche il compito di condurre le relative analisi del rischio.
Per evitare fraintendimenti connessi alle nuove figure, si deve tener presente che URI e URL sono state introdotte per tener conto che nelle aziende/società organizzate e strutturate (per es. di medie e grandi dimensioni) ogni attività lavorativa viene studiata e progettata più che da una singola persona, da uno staff aziendale. Quest’ultimo può essere formato da personale appartenente a più comparti e che viene coinvolto per le più svariate ragioni in relazione al mansionario aziendale e/o alle responsabilità assegnate.
Per le aziende con minore struttura o per gli artigiani o per micro aziende, la figura URI è sempre presente in quanto proprietaria dell’impianto elettrico, mentre le figure di URL, di RI, e di PL possono essere distinte o possono coincidere in un’unica Persona, purché questa abbia tutte le competenze necessarie.
La Norma, prescindendo dalla reale organizzazione aziendale e dalle relative dimensioni, fa riferimento soltanto al RI e al PL. Per questo motivo, assumono importanza le definizioni di cui sopra in quanto rendono possibile, a cura dell’azienda interessata, l’esplicito abbinamento del loro personale alla URI o alla URL, oppure al RI o al PL.
[...]
1. Il D.Lgs. 81/2008
L’Art. 83 comma 2 “Lavori in prossimità di parti attive” recita: …2. Si considerano idonee ai fini di cui al comma 1 le disposizioni contenute nelle pertinenti norme tecniche… che rimandata, quindi anche alla norma tecnica CEI 11-27.
1. E’ vietato eseguire lavori sotto tensione. Tali lavori sono tuttavia consentiti nei casi in cui le tensioni su cui si opera sono di sicurezza, secondo quanto previsto dallo stato della tecnica o quando i lavori sono eseguiti nel rispetto delle seguenti condizioni:
a) le procedure adottate e le attrezzature utilizzate sono conformi ai criteri definiti nelle norme tecniche.
b) per sistemi di categoria 0 e I purché l'esecuzione di lavori su parti in tensione sia affidata a lavoratori riconosciuti dal datore di lavoro come idonei per tale attività secondo le indicazioni della pertinente normativa tecnica;
c) per sistemi di II e III categoria purchè:
1) i lavori su parti in tensione siano effettuati da aziende autorizzate, con specifico provvedimento del Ministero del lavoro, della salute e delle politiche sociali, ad operare sotto tensione;
2) l'esecuzione di lavori su parti in tensione sia affidata a lavoratori abilitati dal datore di lavoro ai sensi della pertinente normativa tecnica riconosciuti idonei per tale attività.
2. Con decreto del Ministro del lavoro, della salute e delle politiche sociali, da adottarsi entro dodici mesi dalla data di entrata in vigore del presente decreto legislativo, sono definiti i criteri per il rilascio delle autorizzazioni di cui al comma 1, lettera c), numero 1).
3. Hanno diritto al riconoscimento di cui al comma 2 le aziende già autorizzate ai sensi della legislazione vigente.
1. Non possono essere eseguiti lavori non elettrici in vicinanza di linee elettriche o di impianti elettrici con parti attive non protette, o che per circostanze particolari si debbano ritenere non sufficientemente protette, e comunque a distanze inferiori ai limiti di cui alla tabella 1 dell’ALLEGATO IX, salvo che vengano adottate disposizioni organizzative e procedurali idonee a proteggere i lavoratori dai conseguenti rischi.
2. Si considerano idonee ai fini di cui al comma 1 le disposizioni contenute nelle pertinenti norme tecniche.
In relazione alla loro tensione nominale i sistemi elettrici si dividono in:
- sistemi di Categoria 0 (zero), chiamati anche a bassissima tensione, quelli a tensione nominale minore o uguale a 50 V se a corrente alternata o a 120 V se in corrente continua (non ondulata);
- sistemi di Categoria I (prima), chiamati anche a bassa tensione, quelli a tensione nominale da oltre 50 fino a 1000 V se in corrente alternata o da oltre 120 V fino a 1500 V compreso se in corrente continua;
- sistemi di Categoria II (seconda),chiamati anche a media tensione quelli a tensione nominale oltre 1000 V se in corrente alternata od oltre 1500 V se in corrente continua, fino a 30000 V - compreso;
- sistemi di Categoria III (terza),chiamati anche ad alta tensione, quelli a tensione nominale maggiore di 30000 V.
Qualora la tensione nominale verso terra sia superiore alla tensione nominale tra le fasi, agli effetti della classificazione del sistema si considera la tensione nominale verso terra. Per sistema elettrico si intende la parte di un impianto elettrico costituito da un complesso di componenti elettrici aventi una determinata tensione nominale.
Tab. 1 Allegato IX - Distanze di sicurezza da parti attive di linee elettriche e di impianti elettrici non protette o non sufficientemente protette da osservarsi, nell’esecuzione di lavori non elettrici, al netto degli ingombri derivanti dal tipo di lavoro, delle attrezzature utilizzate e dei materiali movimentati, nonché degli sbandamenti laterali dei conduttori dovuti all’azione del vento e degli abbassamenti di quota dovuti alle condizioni termiche.
| Un (kV) | D (m) |
| ≤ 1 | 3 |
| 1 < Un ≤ 30 | 3,5 |
| 30 < Un ≤ 132 | 5 |
| > 132 | 7 |
[...]
2. La norma CEI 11-27
La norma CEI 11-27 rappresenta il riferimento normativo italiano per l’esecuzione dei lavori elettrici, come recita la norma stessa, “tutte quelle operazioni ed attività di lavoro sugli impianti elettrici, ad essi connesse e vicino ad essi”.
La norma CEI 11-27:2021, seppur specialistica nell’ambito elettrico, si occupa dei lavori che presentano un Rischio elettrico, indipendentemente dalla natura del lavoro da prendere in esame, ma qualificando il rischio in relazione alle distanze che si mantengono tra le persone (mezzi e attrezzi maneggiati, compresi) e le parti attive in tensione non protette degli impianti elettrici e delle linee elettriche.
[...]
4. Distanza limite, distanza prossima e DA9
Nella tabella sottostante sono riportate le Distanze limite in relazione la tensione nominale del sistema:
[...]
[...]
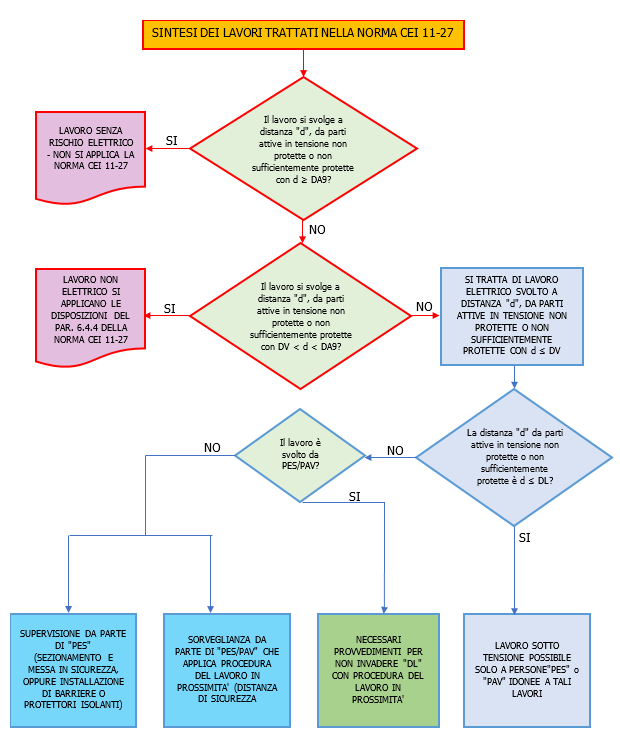
8. Tipi di LAVORI a RISCHIO ELETTRICO
Nel grafico sottostante le Distanze limite, il tipo di lavoro e i requisiti di formazione del personale.
[...]
La figura di URL, nel caso di lavori particolarmente complessi dal punto di vista esecutivo e/o organizzativo, ha la responsabilità di preparare il lavoro e di condividerlo con il PL che lo condurrà in campo. Nei lavori più semplici coincide con la persona che ricopre il ruolo di PL.
[...] Segue in allegato
Fonti
D.Lgs. 81/08
CEI 11-27:2021
Certifico Srl - IT | Rev. 1.0 2021
©Copia autorizzata Abbonati
Matrice Revisioni
| Rev. | Data | Oggetto | Autore |
| 1.0 | 26.10.2021 | Aggiornamento CEI 11-27:2021 | Certifico Srl |
| 0.0 | 03.03.2017 | --- | Certifico Srl |
Collegati
CEI 11-27 Ed. 5a
CEI 11-27 Tavola di concordanza (modifiche) Ed. 2021 / Ed 2014
Lavori su impianti elettrici: Procedura organizzativa CEI 11-27
UNI EN 1127-1:2019 | Atmosfere esplosive
EN 1127-1:2011 Prevenzione e Protezione contro l’esplosione ATEX - Testo Requisiti
Check list Istruzioni Uso di apparecchi in ATEX in accordo con EN 1127-1
| Descrizione | Livello | Dimensione | Downloads | |
|---|---|---|---|---|
| Lavori elettrici D.Lgs. 81 2008 e CEI 11-27 Rev. 1.0 2021.docx Certifico Srl - Rev. 1.0 2021 |
1020 kB | 820 | ||
| Lavori elettrici D.Lgs. 81 2008 e CEI 11-27 Rev. 1.0 2021.pdf Certifico Srl - Rev. 1.0 2021 |
780 kB | 1096 | ||
| Lavori elettrici - D Lgs 81 2008 e CEI 11-27.docx Certifico Srl - Rev. 0.0 2017 |
850 kB | 667 | ||
| Lavori elettrici - D.Lgs. 81 2008 e CEI 11-27.pdf Certifico Srl - Rev. 0.0 2017 |
389 kB | 910 |



















